HOME   LIST
‹–   –›

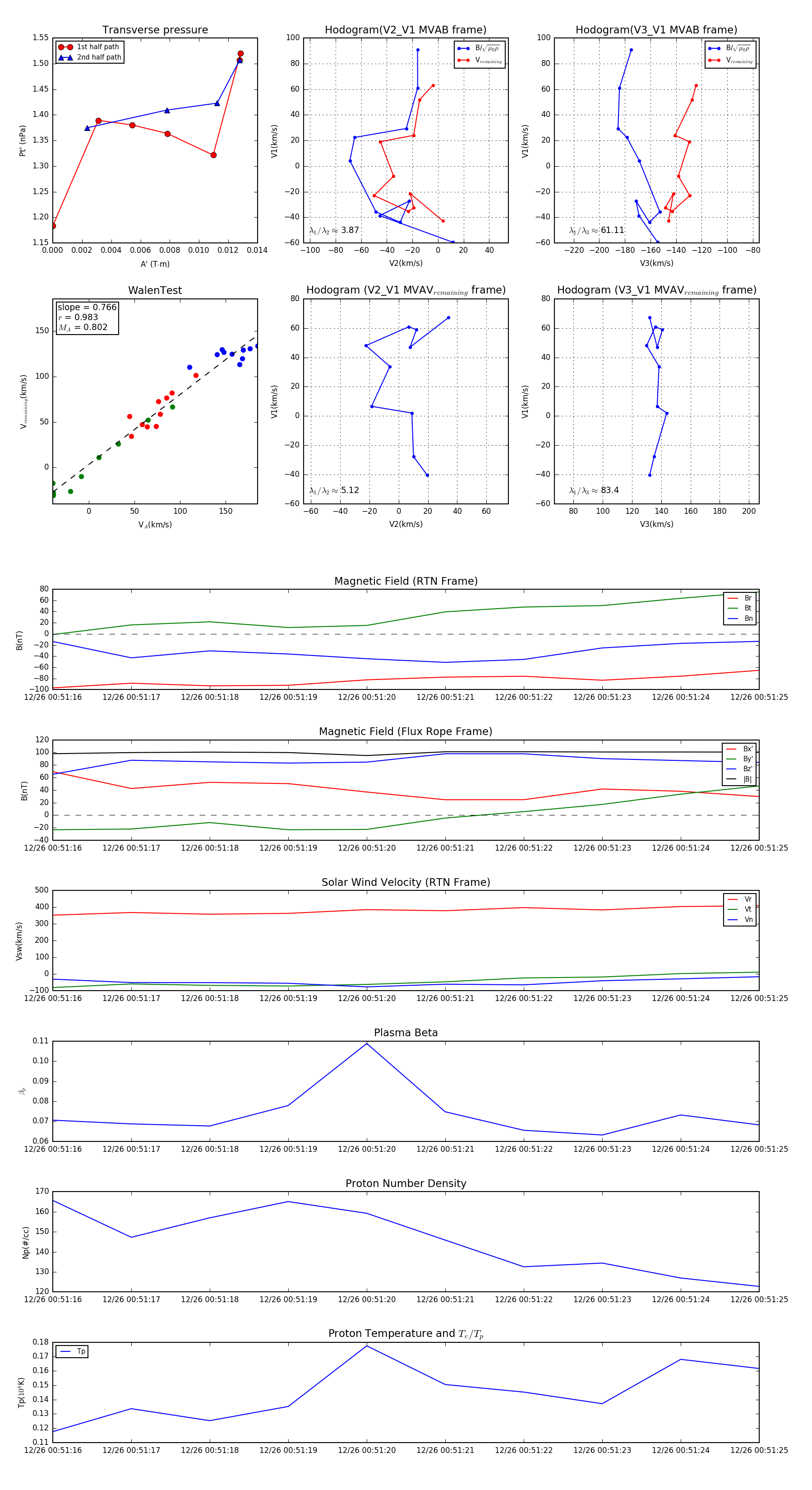
Flux Rope in 2023

Flux Rope Event 2023-12-26 00:51:16 ~ 2023-12-26 00:51:25 (10 seconds)


plot