HOME   LIST
‹–   –›

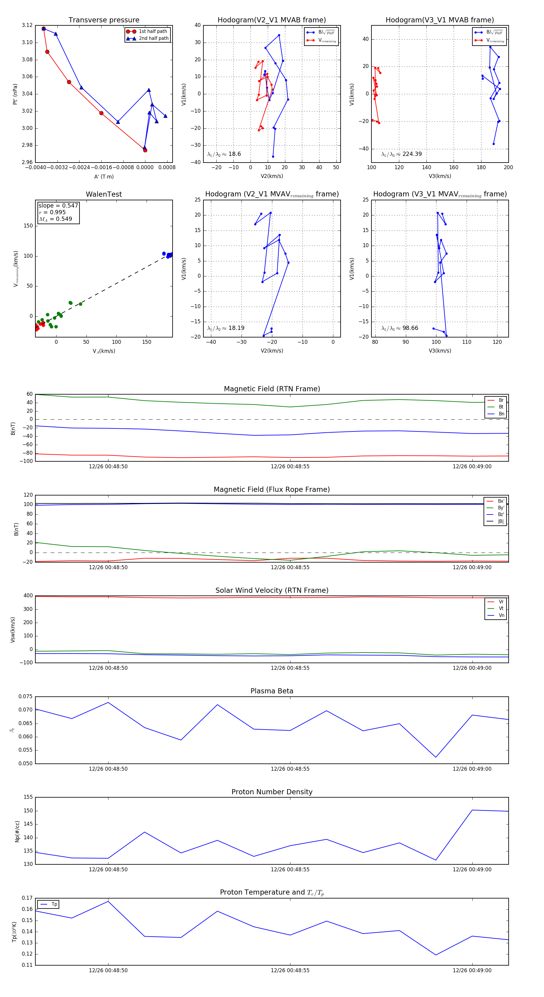
Flux Rope in 2023

Flux Rope Event 2023-12-26 00:48:48 ~ 2023-12-26 00:49:01 (14 seconds)


plot