HOME   LIST
‹–   –›

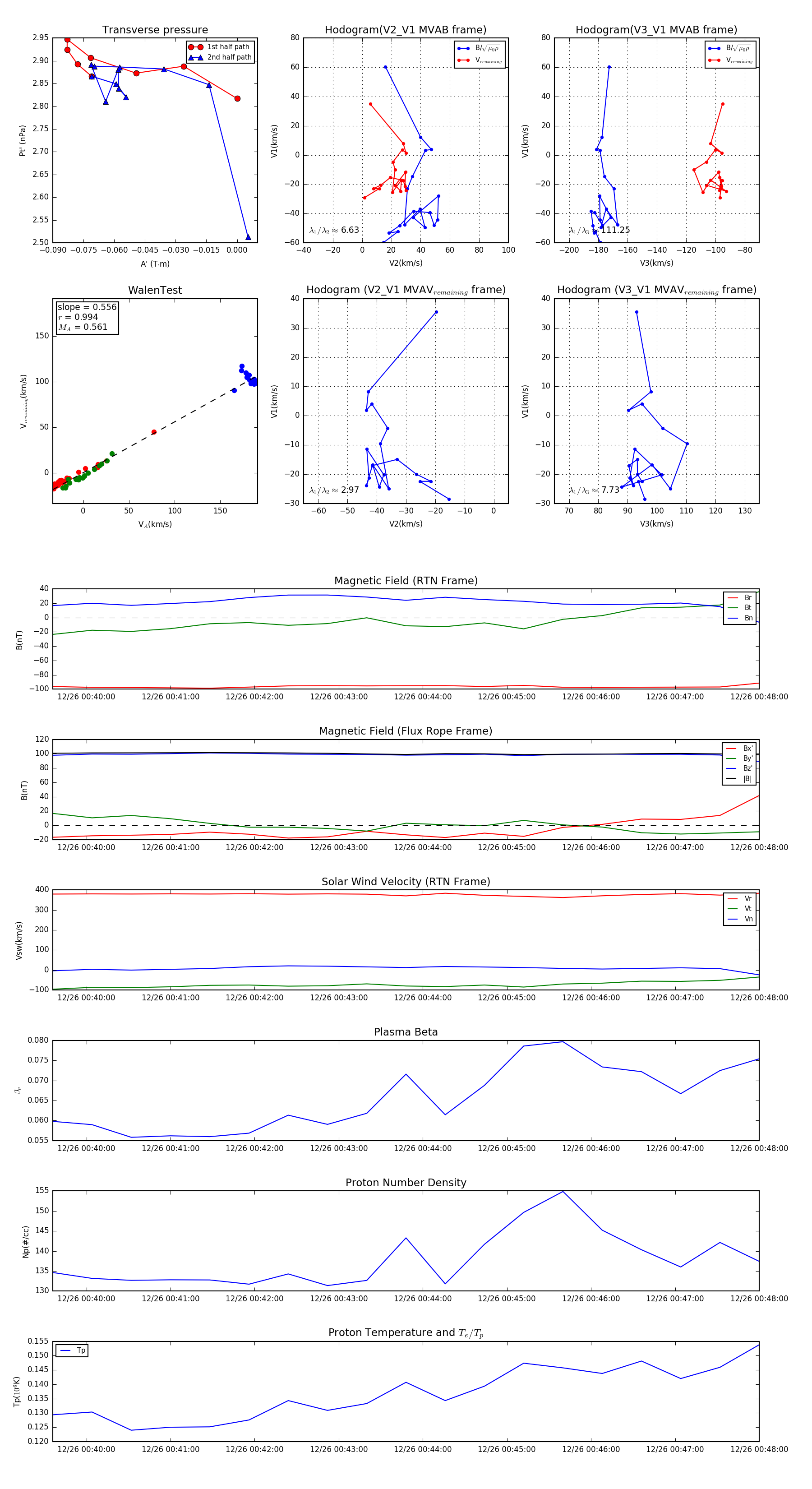
Flux Rope in 2023

Flux Rope Event 2023-12-26 00:39:36 ~ 2023-12-26 00:48:00 (505 seconds)


plot