HOME   LIST
‹–   –›

Flux Rope in 2023

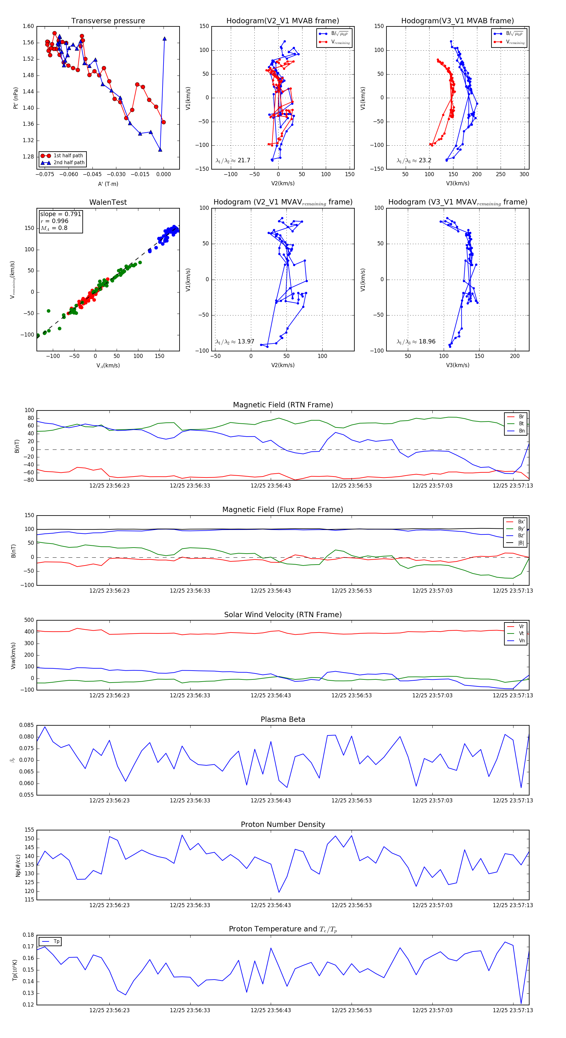
Flux Rope Event 2023-12-25 23:56:14 ~ 2023-12-25 23:57:15 (62 seconds)


plot