HOME   LIST
‹–   –›

Flux Rope in 2023

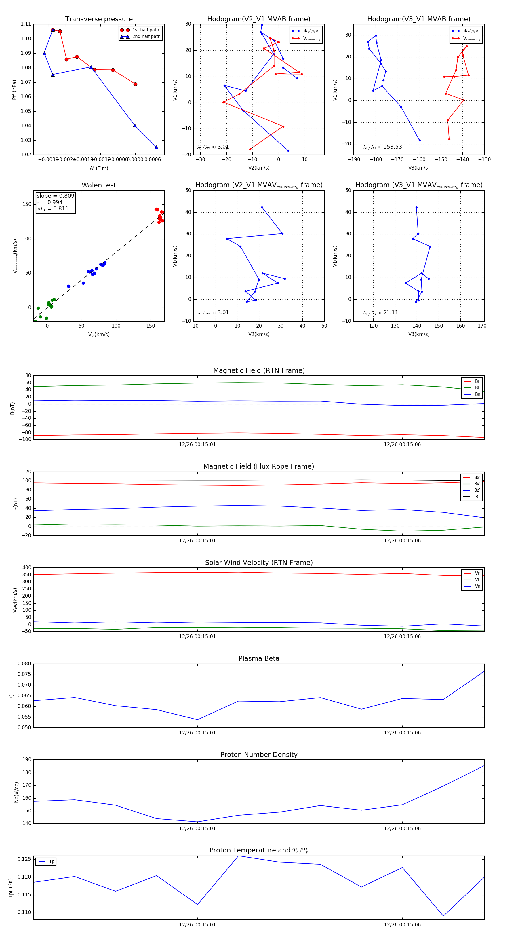
Flux Rope Event 2023-12-26 00:14:57 ~ 2023-12-26 00:15:08 (12 seconds)


plot