HOME   LIST
‹–   –›

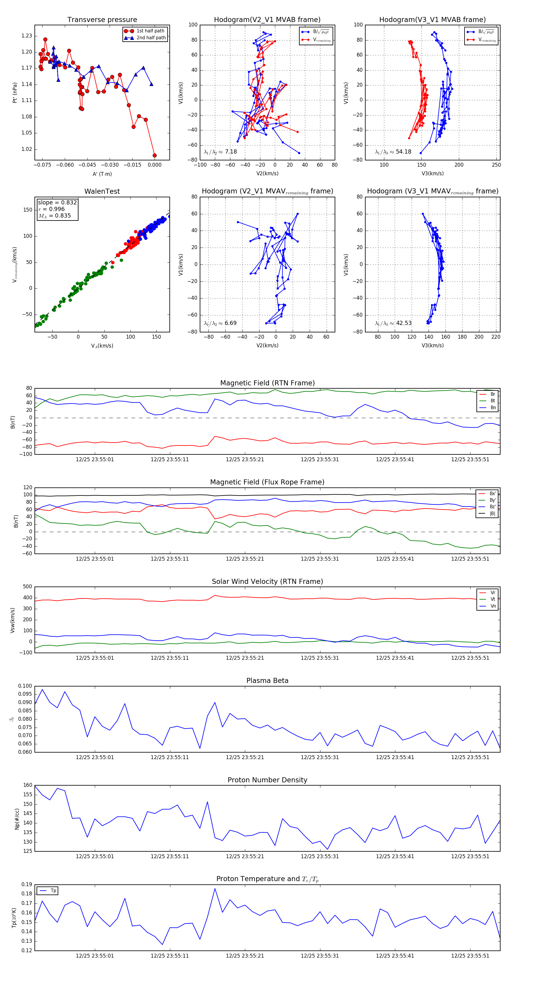
Flux Rope in 2023

Flux Rope Event 2023-12-25 23:54:53 ~ 2023-12-25 23:55:55 (63 seconds)


plot