HOME   LIST
‹–   –›

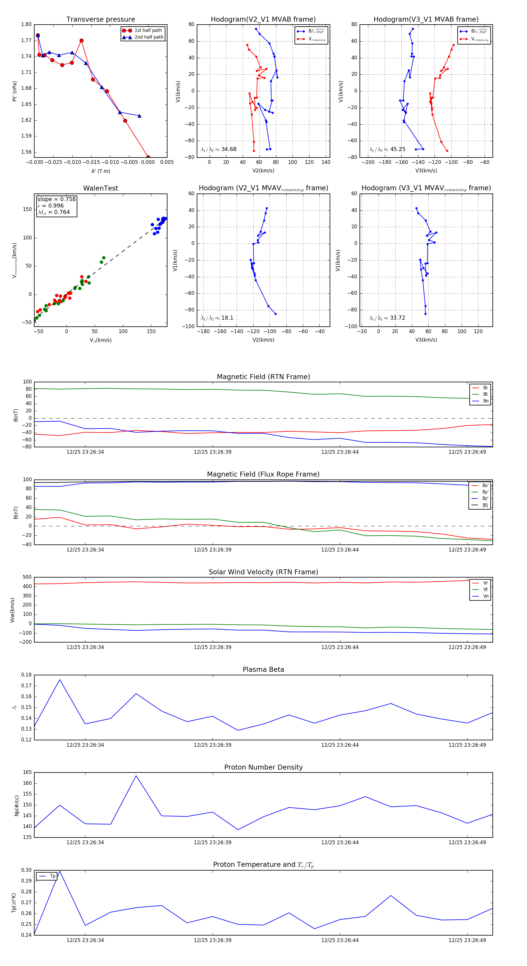
Flux Rope in 2023

Flux Rope Event 2023-12-25 23:26:32 ~ 2023-12-25 23:26:50 (19 seconds)


plot