HOME   LIST
‹–   –›

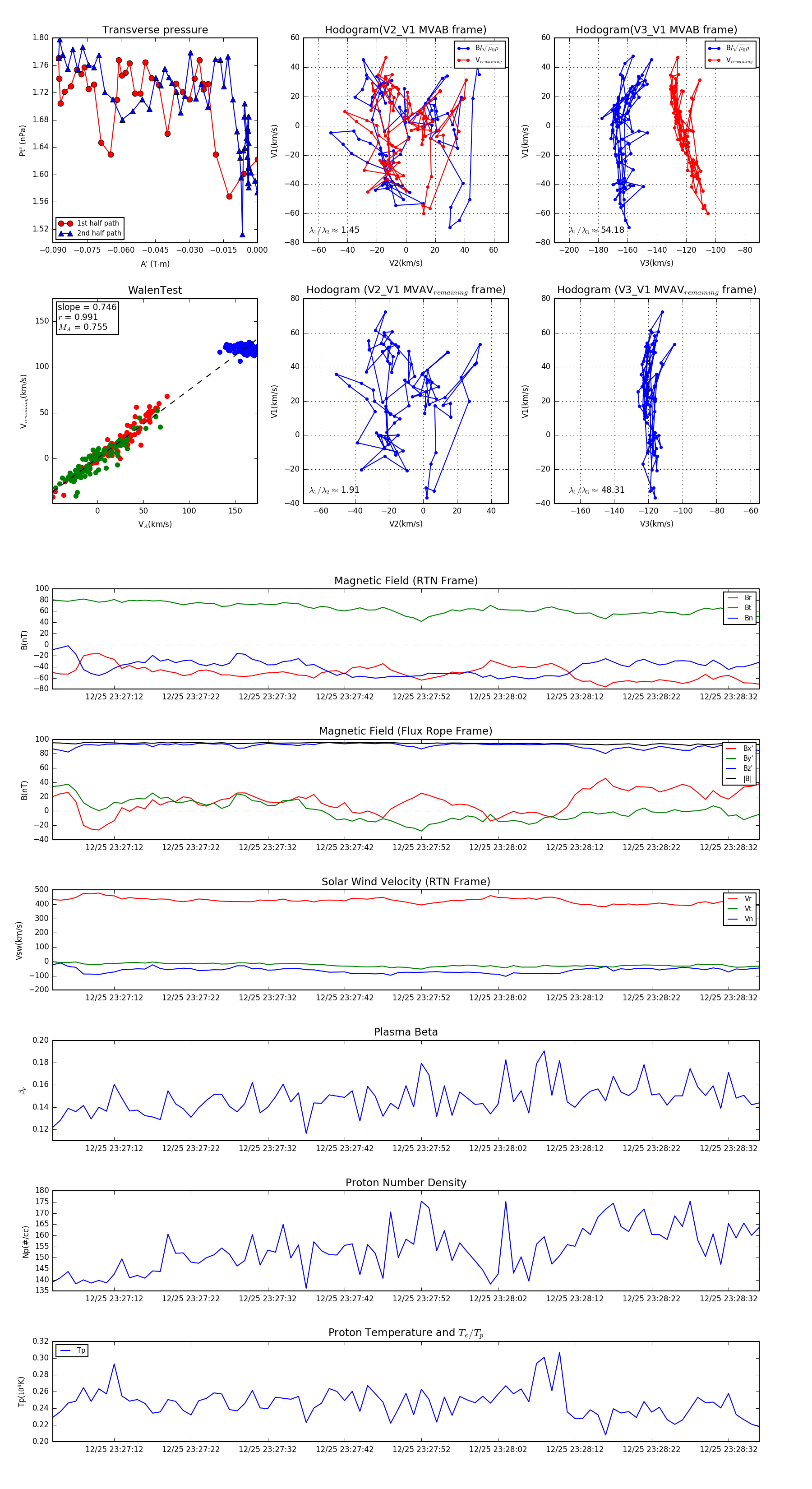
Flux Rope in 2023

Flux Rope Event 2023-12-25 23:27:04 ~ 2023-12-25 23:28:36 (93 seconds)


plot