HOME   LIST
‹–   –›

Flux Rope in 2023

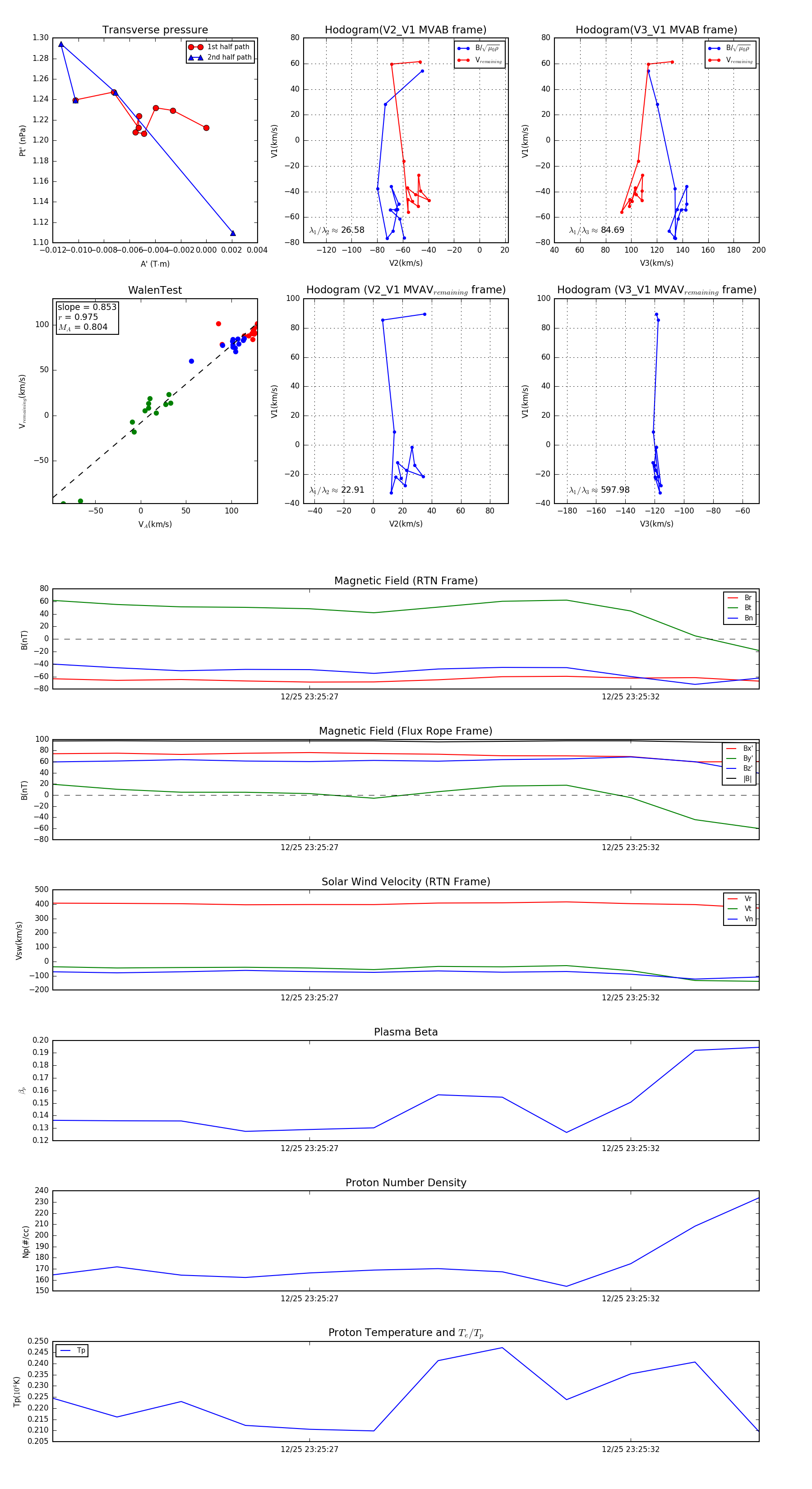
Flux Rope Event 2023-12-25 23:25:23 ~ 2023-12-25 23:25:34 (12 seconds)


plot