HOME   LIST
‹–   –›

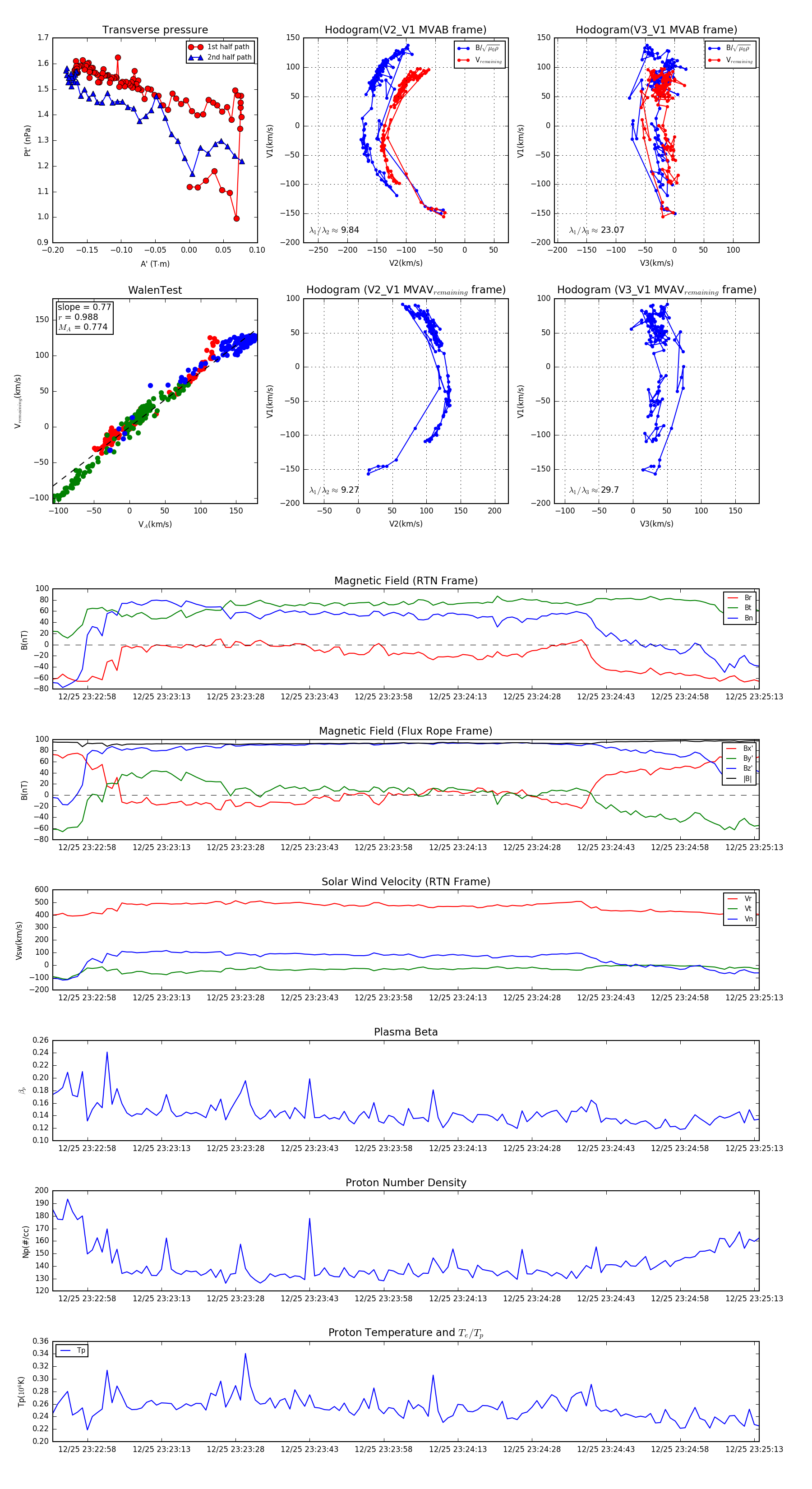
Flux Rope in 2023

Flux Rope Event 2023-12-25 23:22:51 ~ 2023-12-25 23:25:14 (144 seconds)


plot