HOME   LIST
‹–   –›

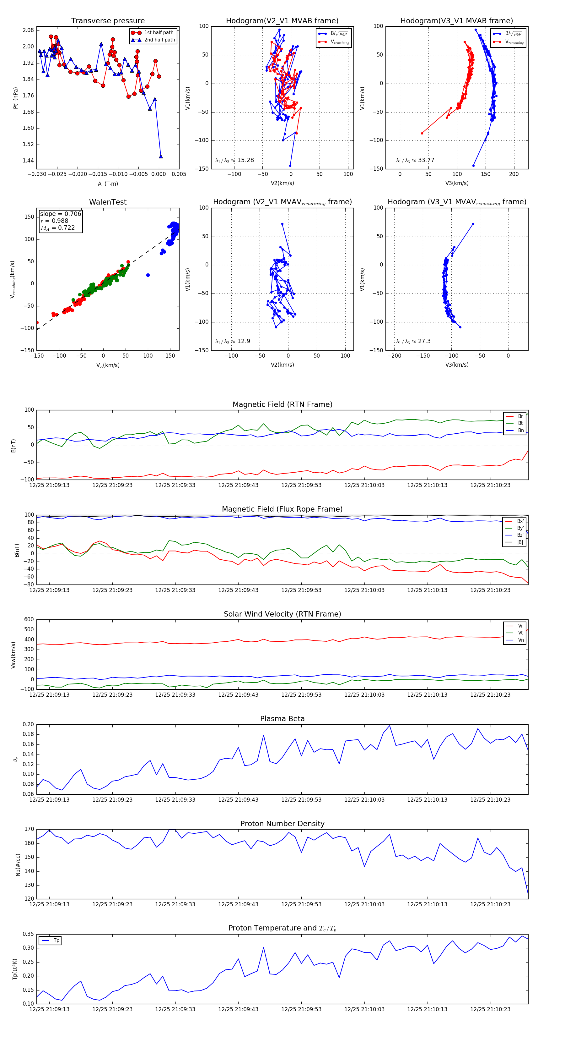
Flux Rope in 2023

Flux Rope Event 2023-12-25 21:09:11 ~ 2023-12-25 21:10:29 (79 seconds)


plot