HOME   LIST
‹–   –›

Flux Rope in 2023

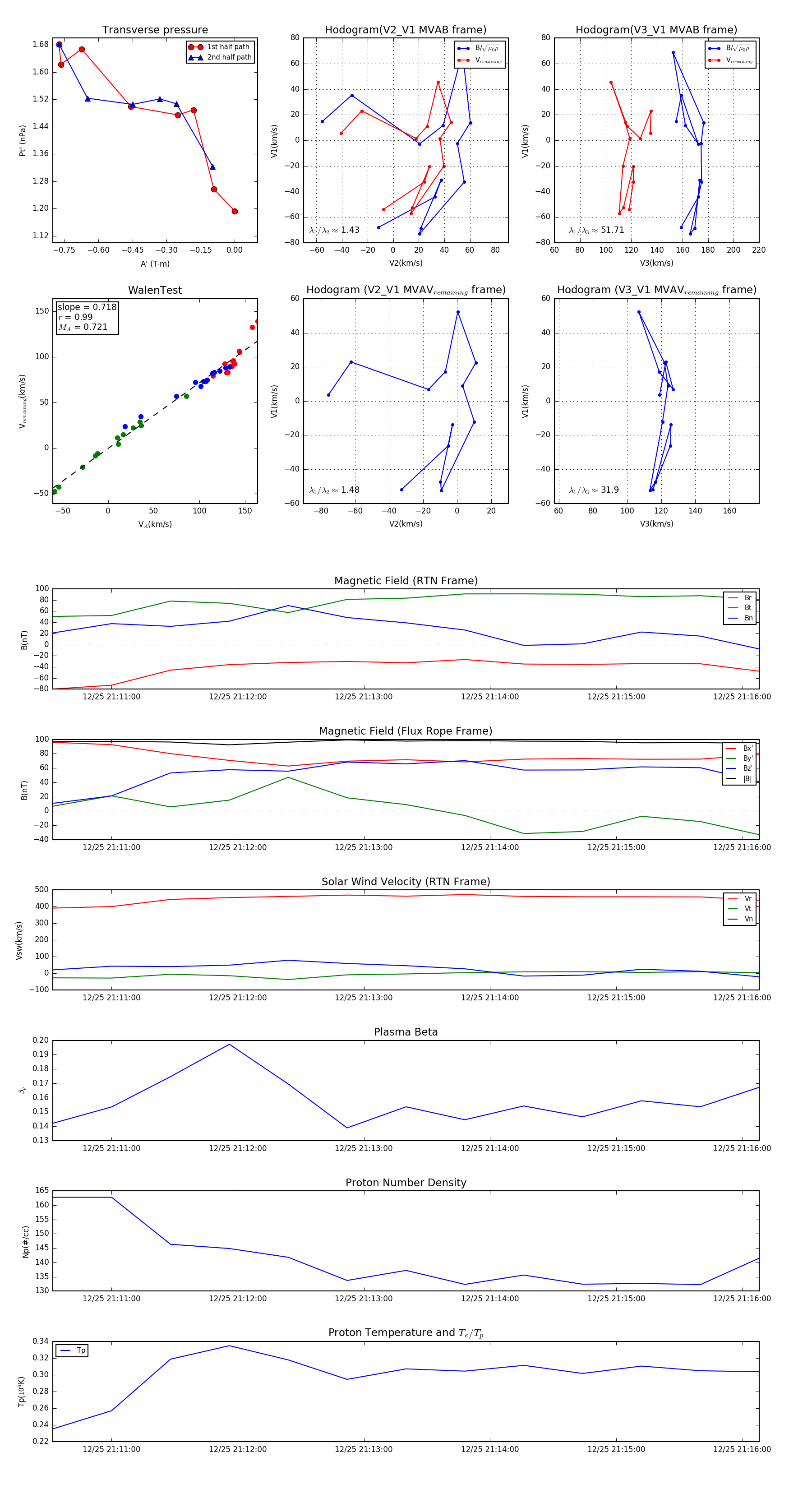
Flux Rope Event 2023-12-25 21:10:32 ~ 2023-12-25 21:16:08 (337 seconds)


plot