HOME   LIST
‹–   –›

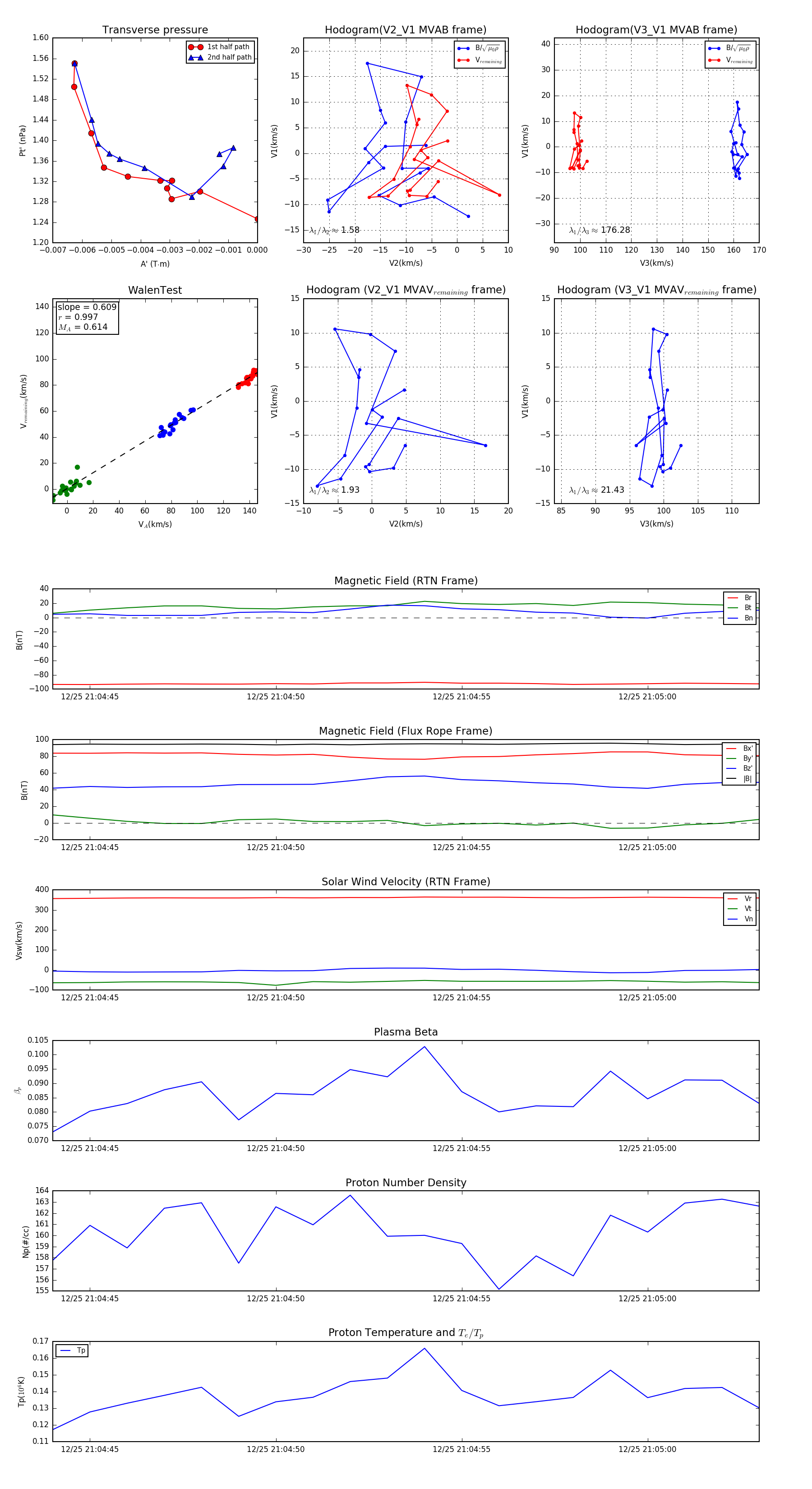
Flux Rope in 2023

Flux Rope Event 2023-12-25 21:04:44 ~ 2023-12-25 21:05:03 (20 seconds)


plot