HOME   LIST
‹–   –›

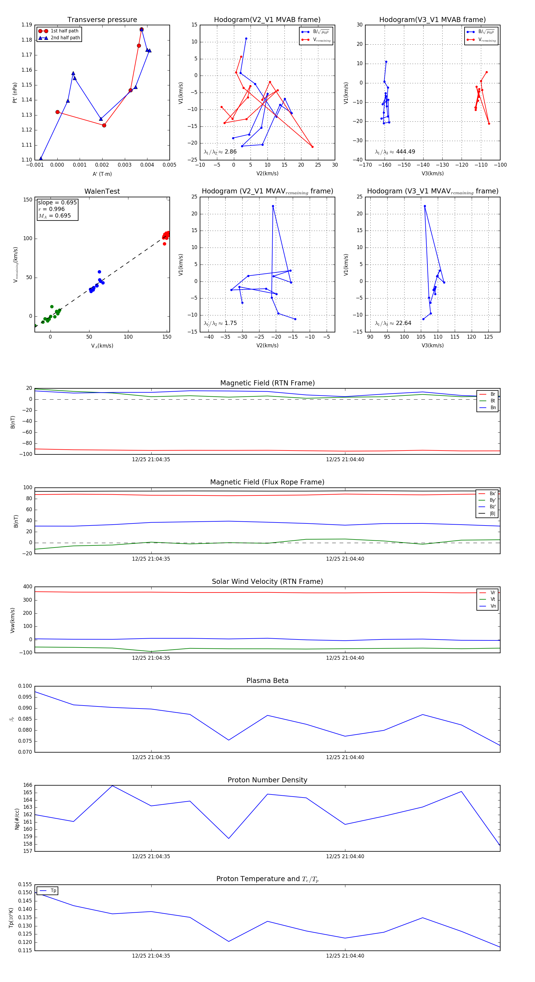
Flux Rope in 2023

Flux Rope Event 2023-12-25 21:04:32 ~ 2023-12-25 21:04:44 (13 seconds)


plot