HOME   LIST
‹–   –›

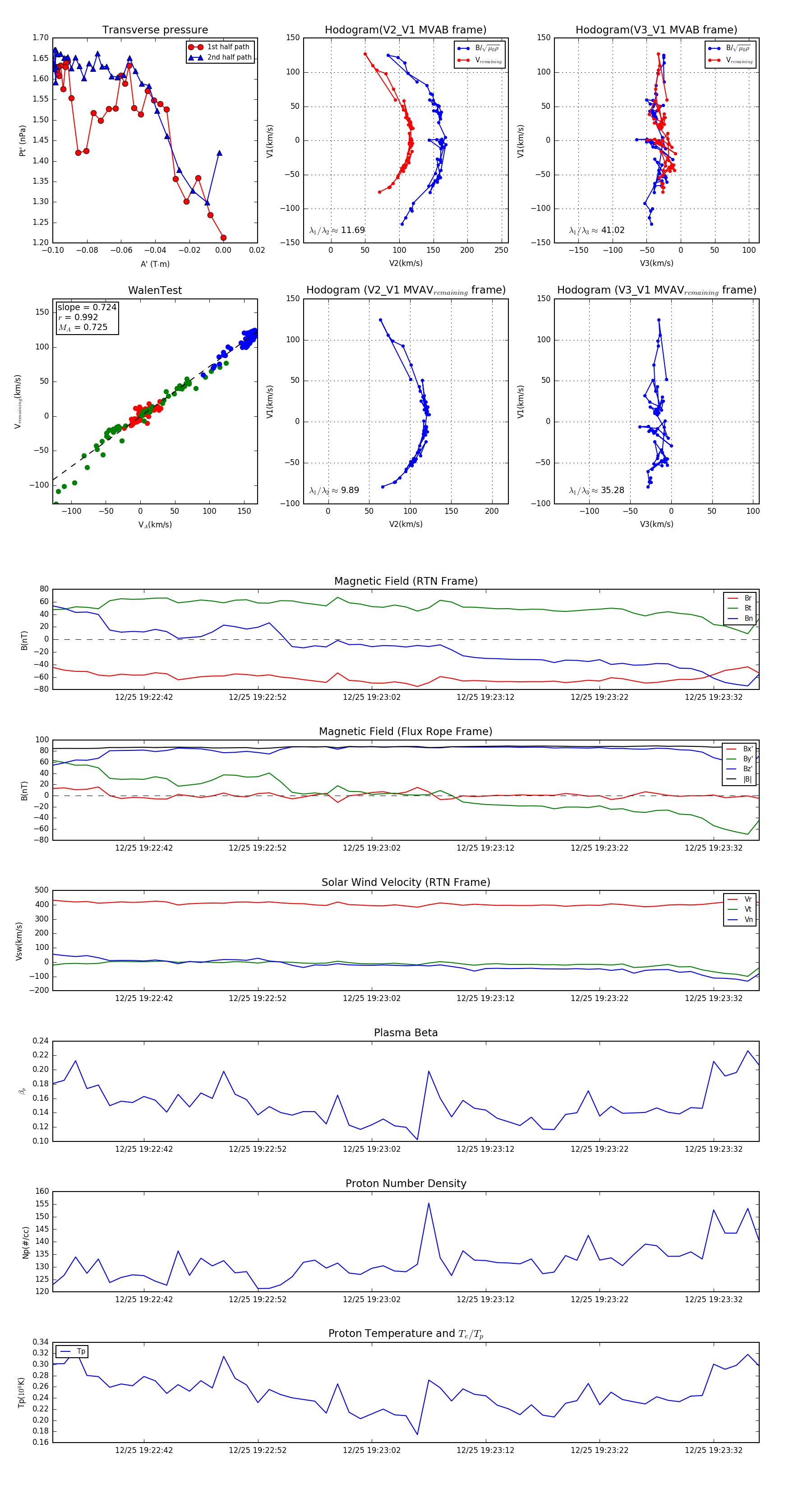
Flux Rope in 2023

Flux Rope Event 2023-12-25 19:22:34 ~ 2023-12-25 19:23:36 (63 seconds)


plot