HOME   LIST
‹–   –›

Flux Rope in 2023

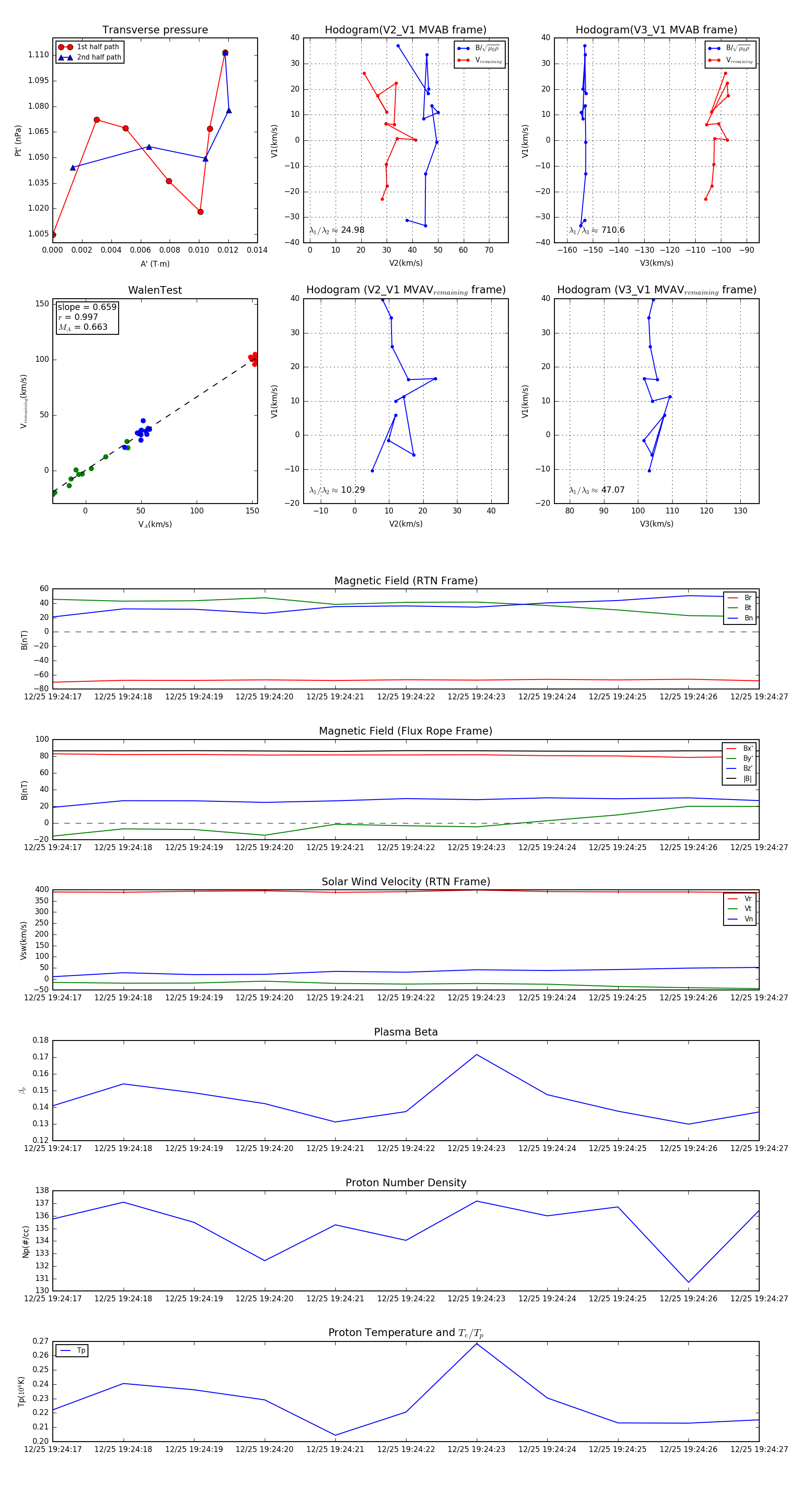
Flux Rope Event 2023-12-25 19:24:17 ~ 2023-12-25 19:24:27 (11 seconds)


plot