HOME   LIST
‹–   –›

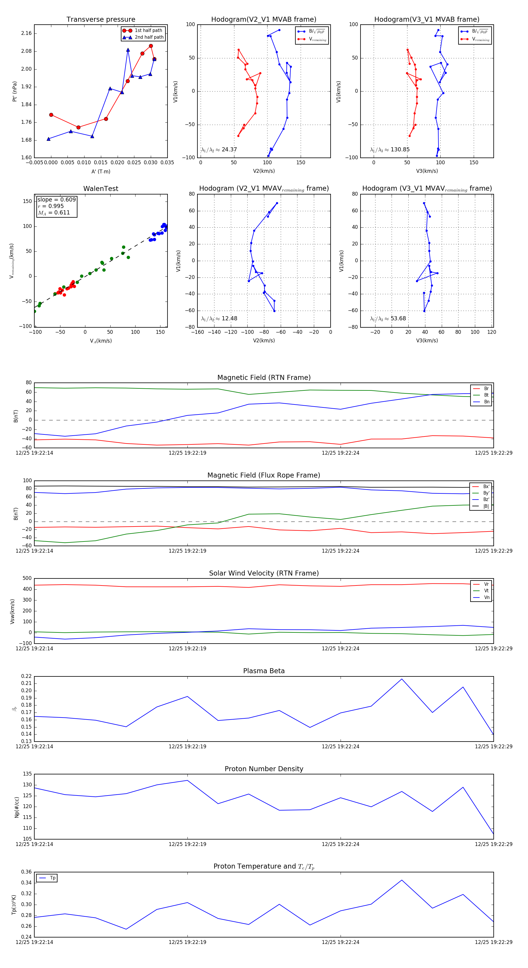
Flux Rope in 2023

Flux Rope Event 2023-12-25 19:22:14 ~ 2023-12-25 19:22:29 (16 seconds)


plot