HOME   LIST
‹–   –›

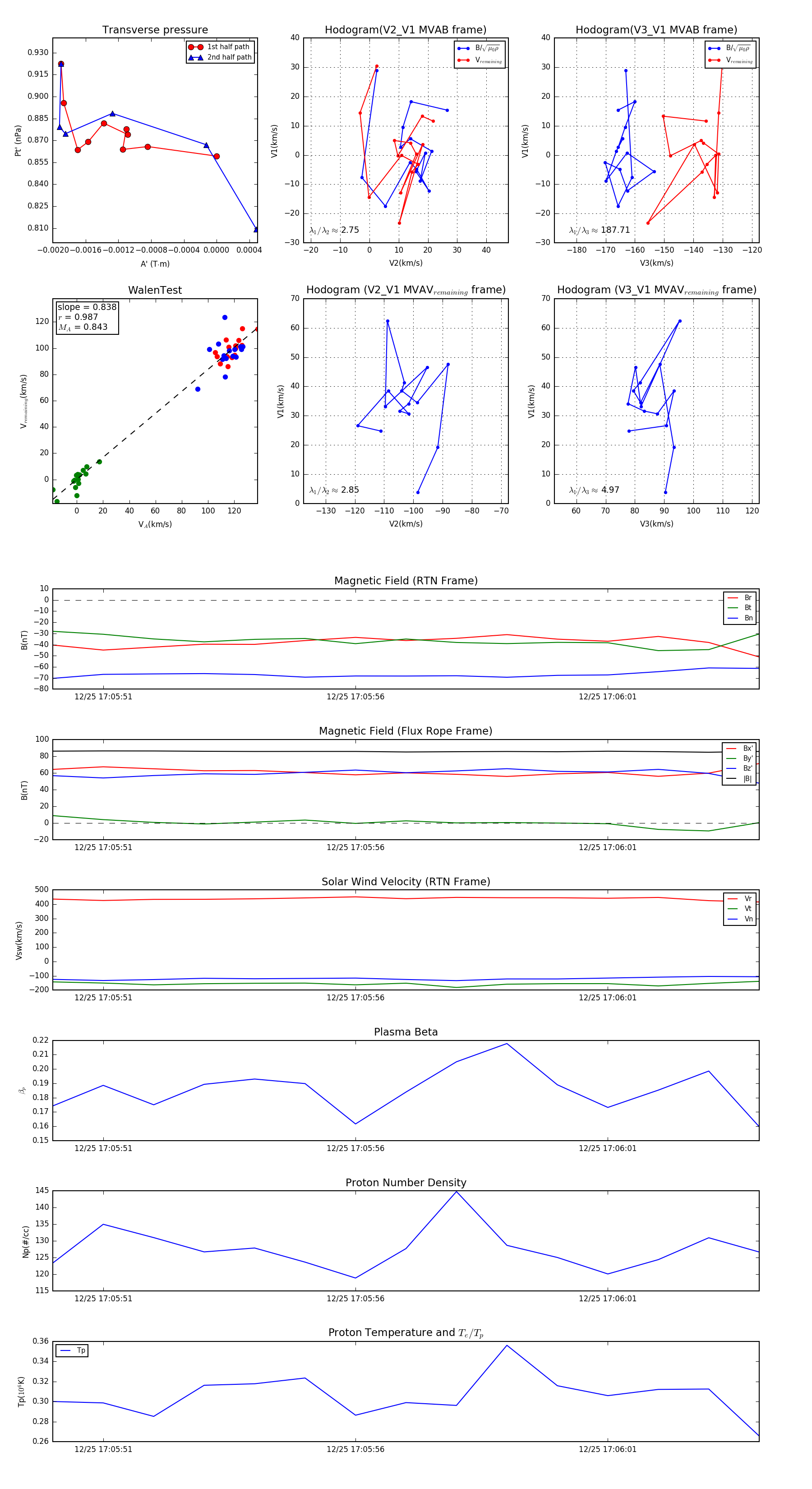
Flux Rope in 2023

Flux Rope Event 2023-12-25 17:05:50 ~ 2023-12-25 17:06:04 (15 seconds)


plot