HOME   LIST
‹–   –›

Flux Rope in 2023

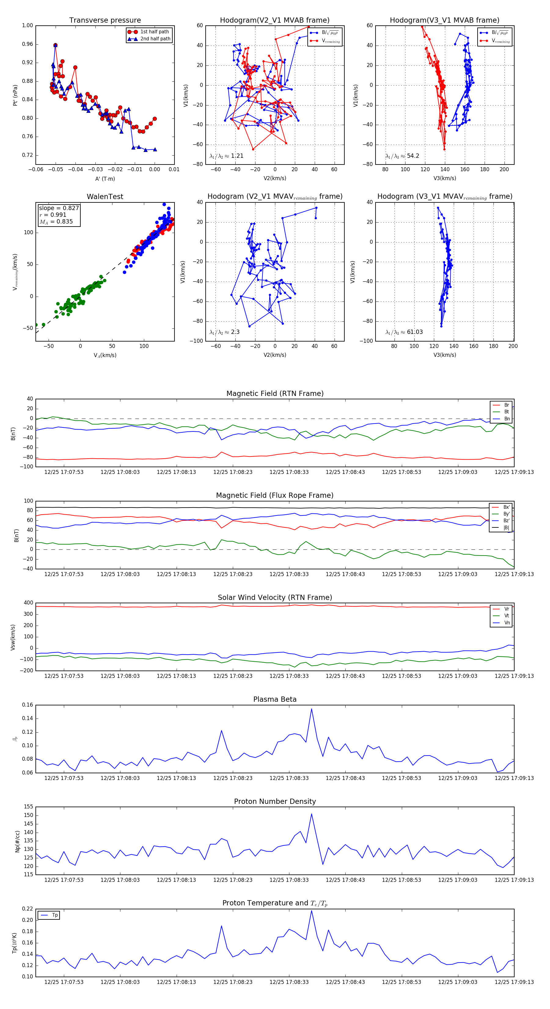
Flux Rope Event 2023-12-25 17:07:48 ~ 2023-12-25 17:09:13 (86 seconds)


plot