HOME   LIST
‹–   –›

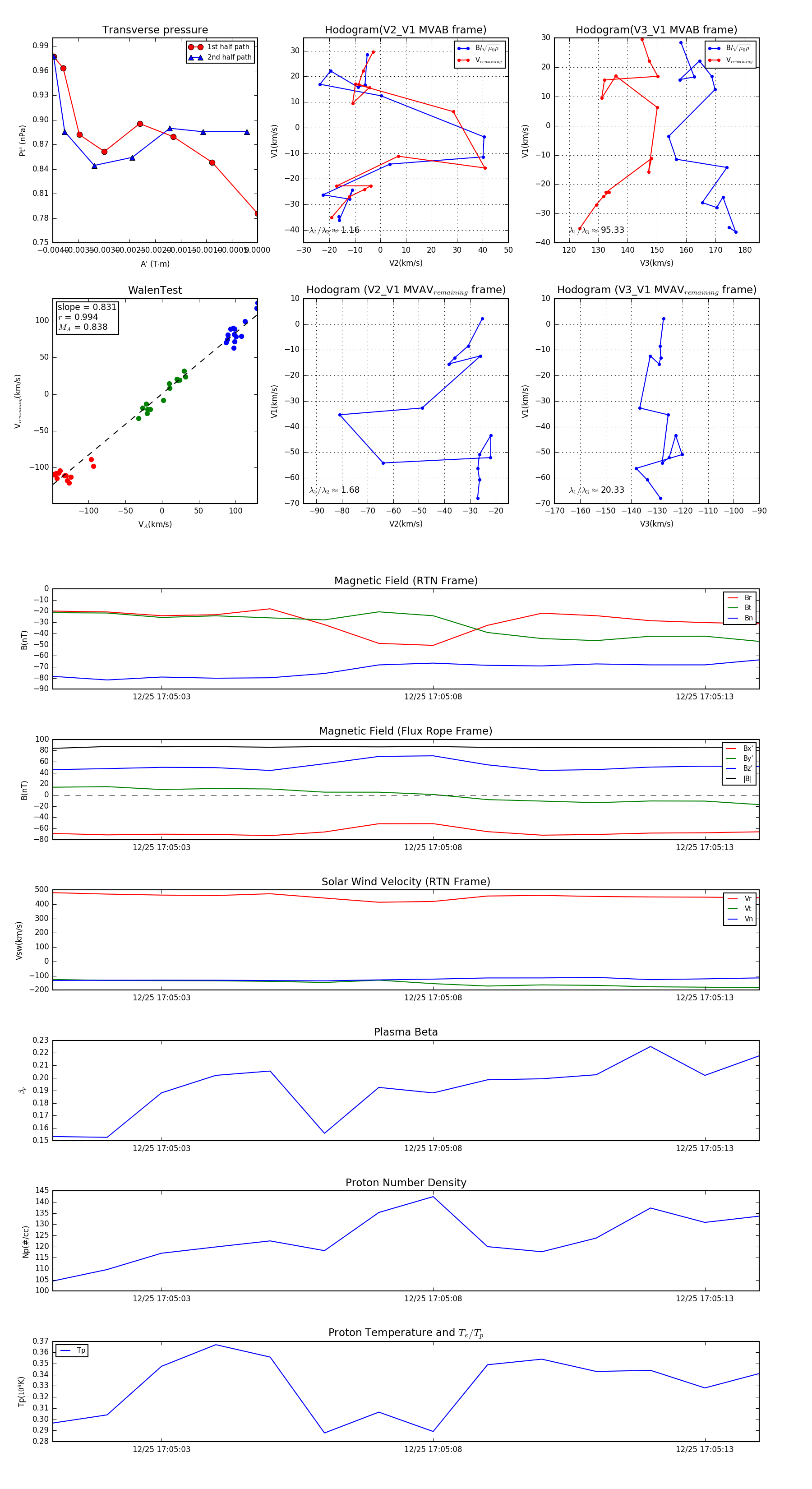
Flux Rope in 2023

Flux Rope Event 2023-12-25 17:05:01 ~ 2023-12-25 17:05:14 (14 seconds)


plot