HOME   LIST
‹–   –›

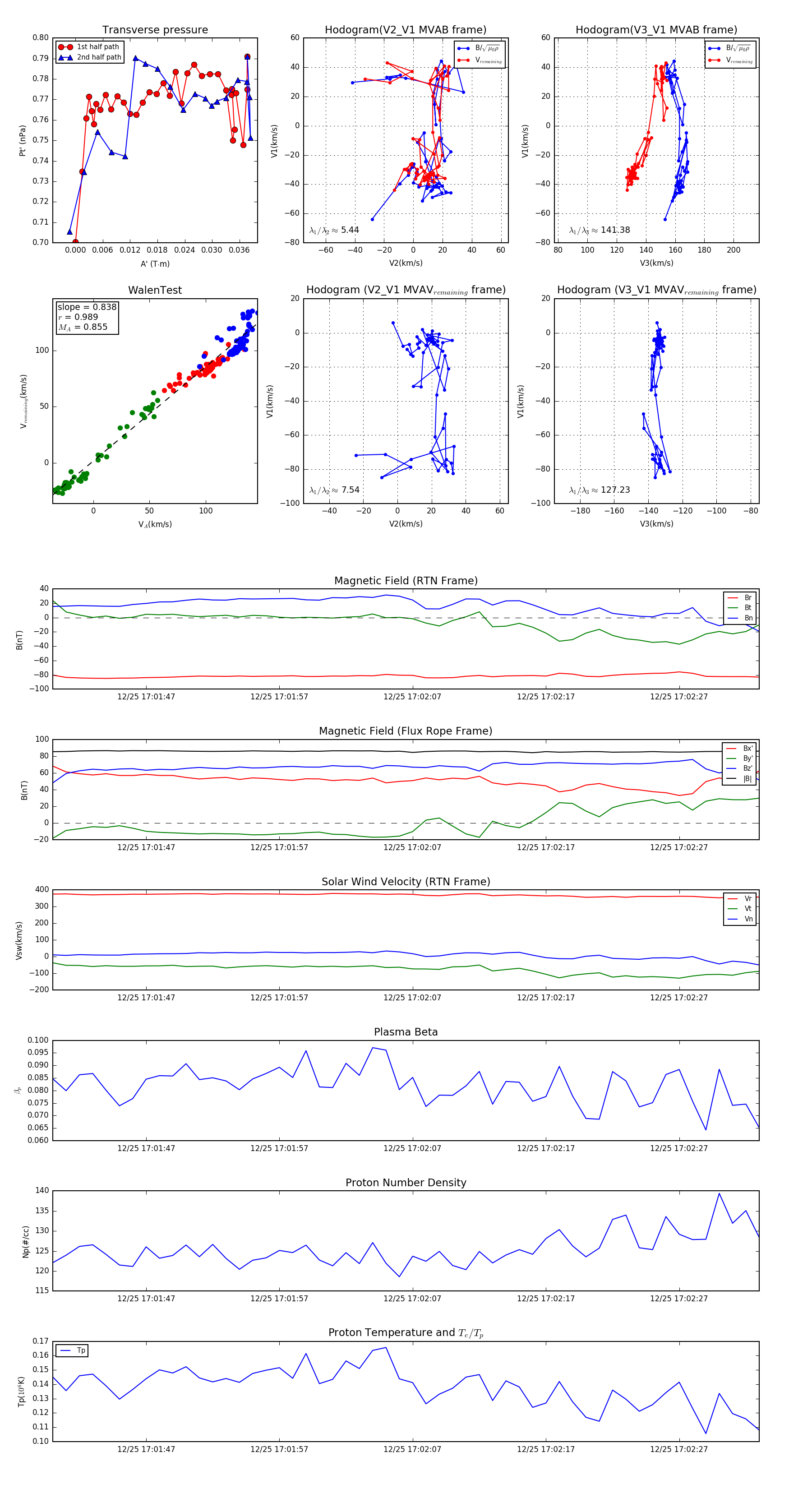
Flux Rope in 2023

Flux Rope Event 2023-12-25 17:01:40 ~ 2023-12-25 17:02:33 (54 seconds)


plot