HOME   LIST
‹–   –›

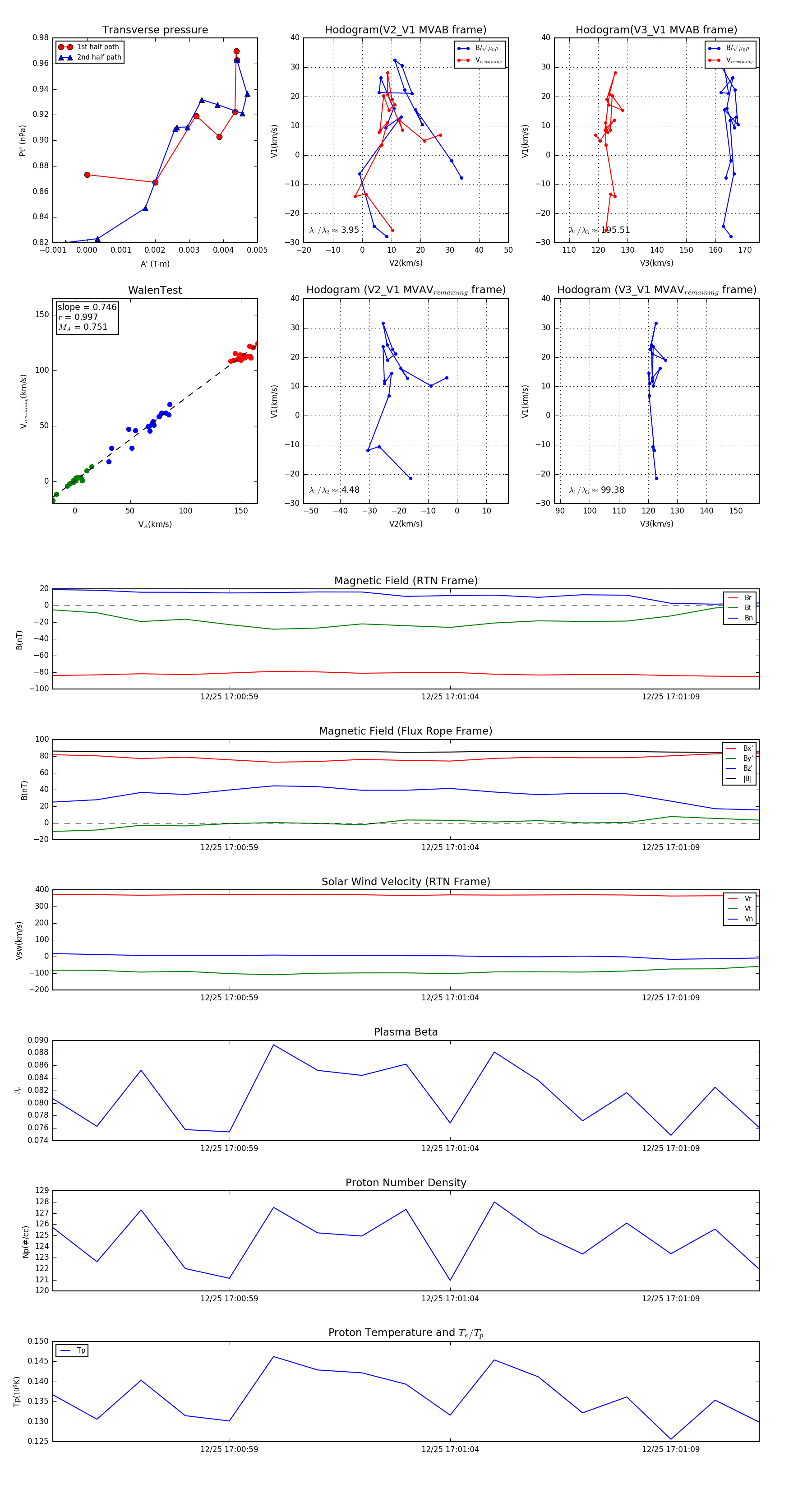
Flux Rope in 2023

Flux Rope Event 2023-12-25 17:00:55 ~ 2023-12-25 17:01:11 (17 seconds)


plot