HOME   LIST
‹–   –›

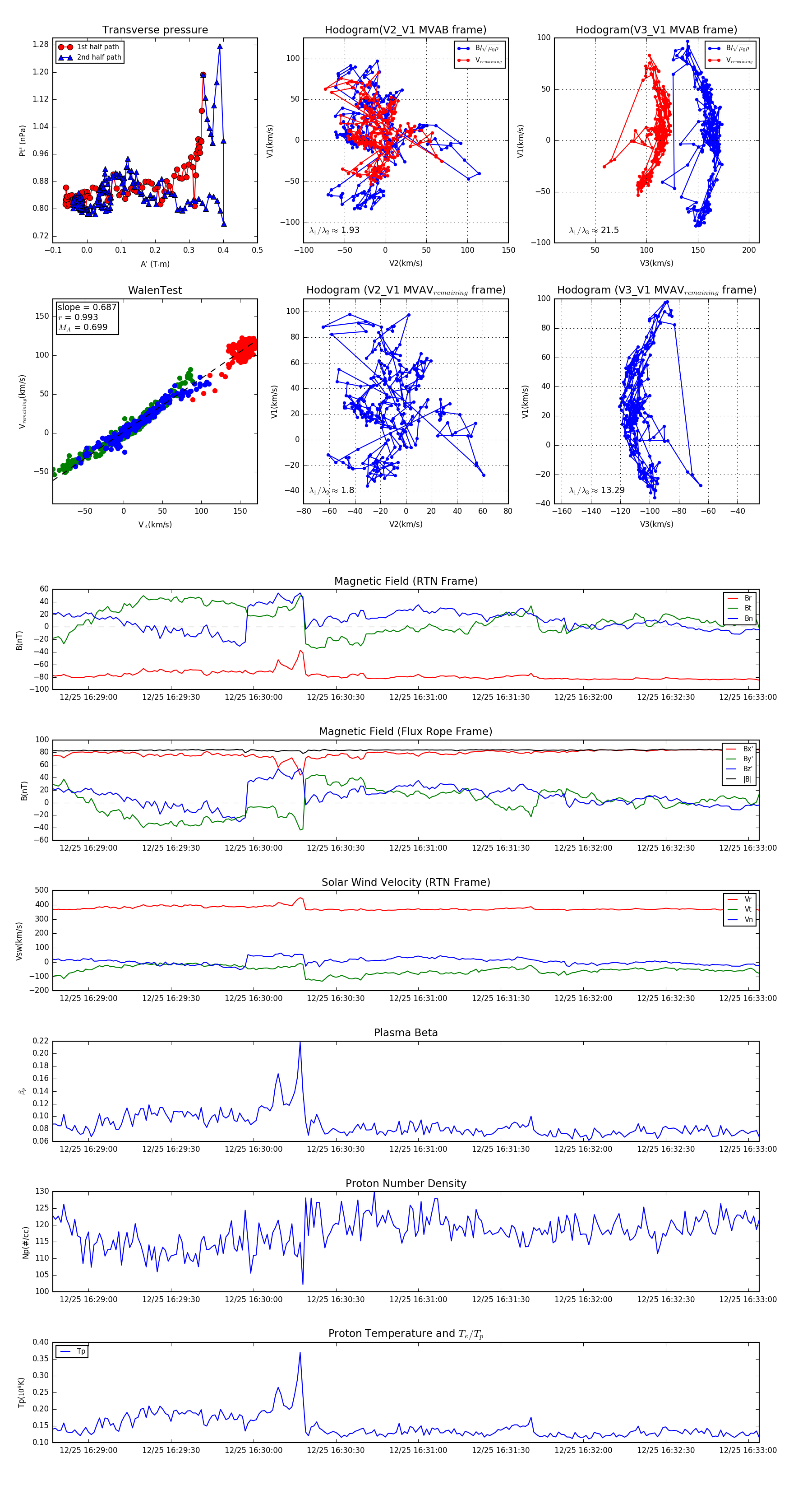
Flux Rope in 2023

Flux Rope Event 2023-12-25 16:28:47 ~ 2023-12-25 16:33:04 (258 seconds)


plot