HOME   LIST
‹–   –›

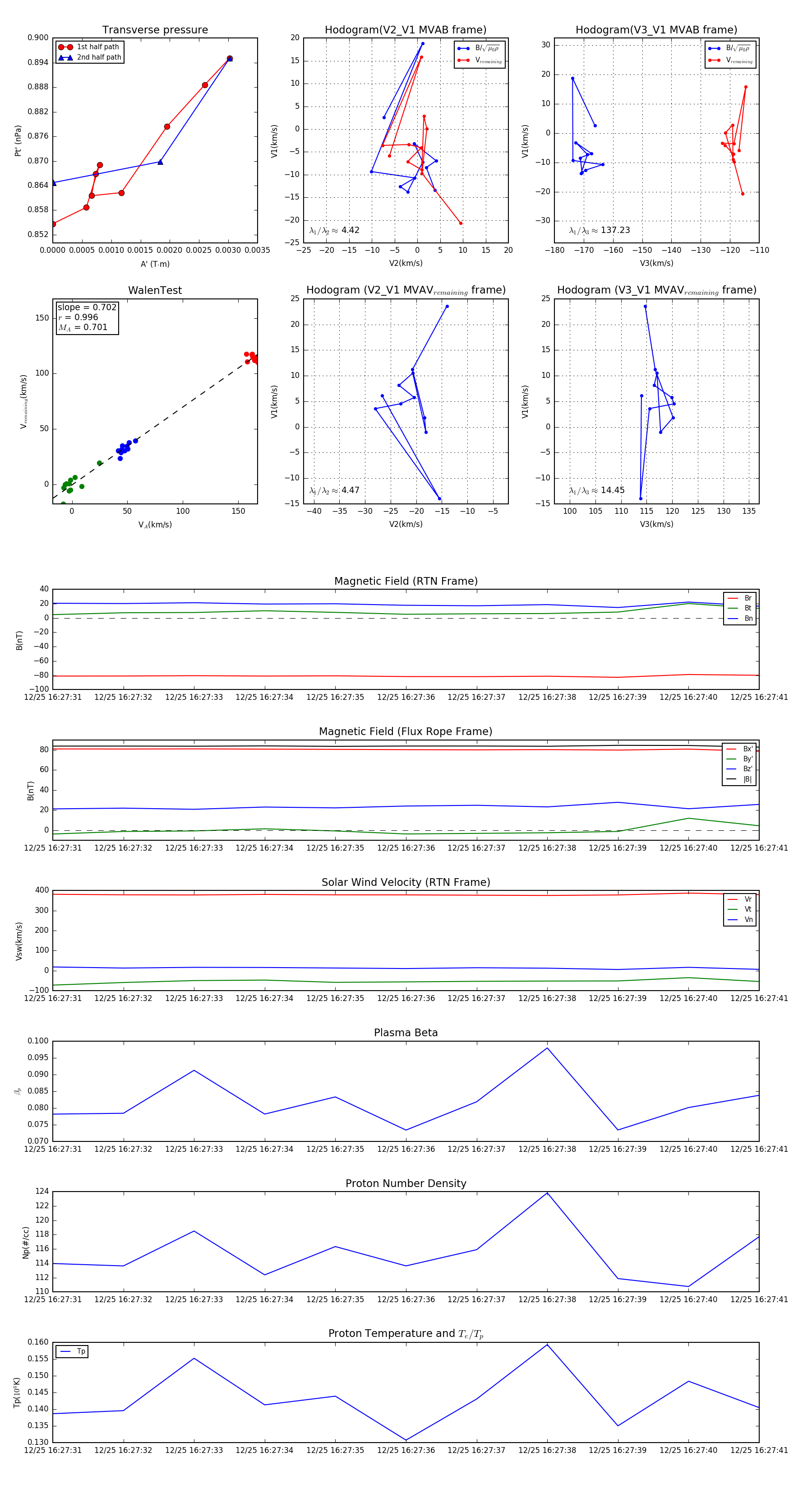
Flux Rope in 2023

Flux Rope Event 2023-12-25 16:27:31 ~ 2023-12-25 16:27:41 (11 seconds)


plot