HOME   LIST
‹–   –›

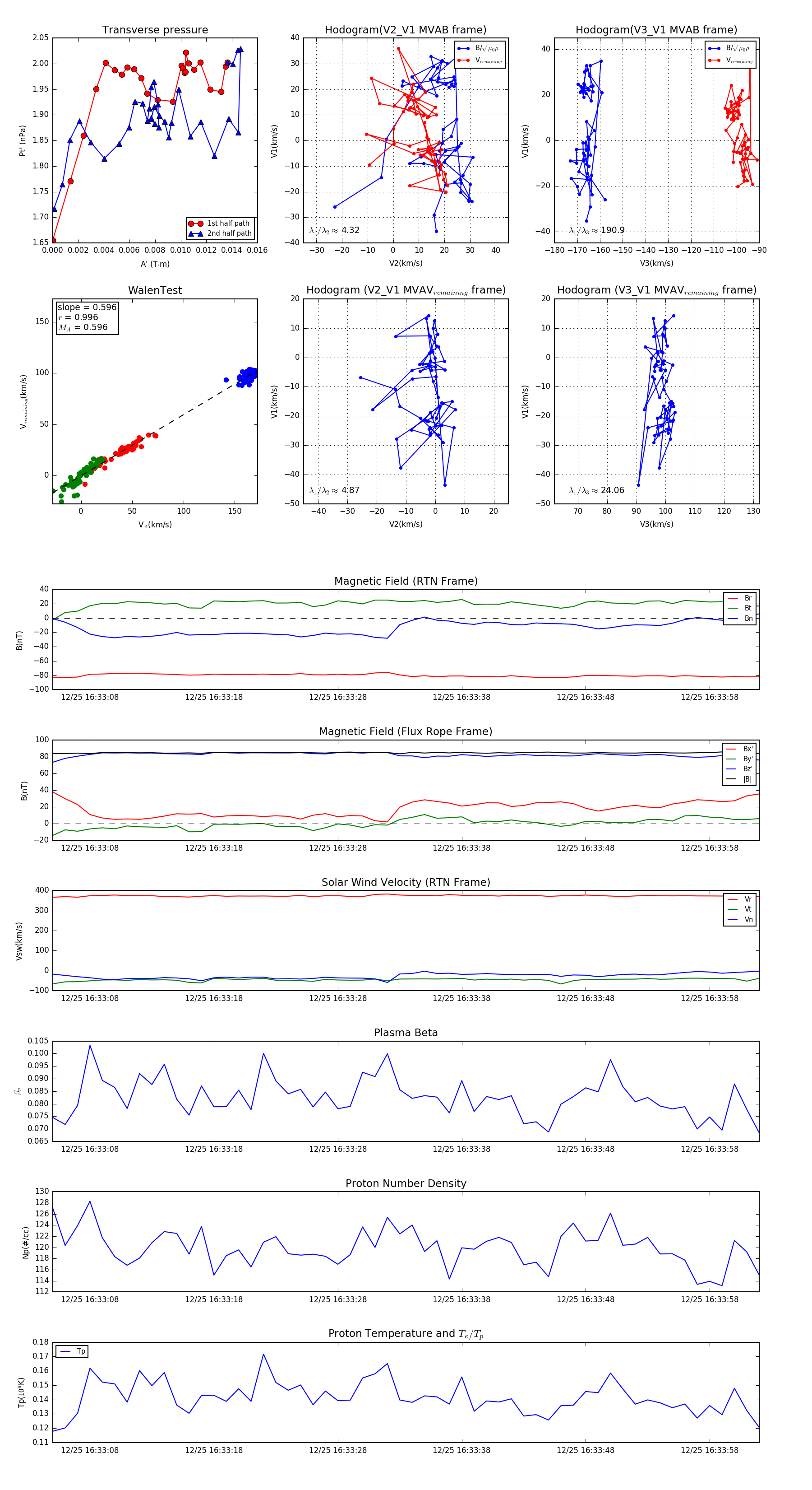
Flux Rope in 2023

Flux Rope Event 2023-12-25 16:33:05 ~ 2023-12-25 16:34:02 (58 seconds)


plot