HOME   LIST
‹–   –›

Flux Rope in 2023

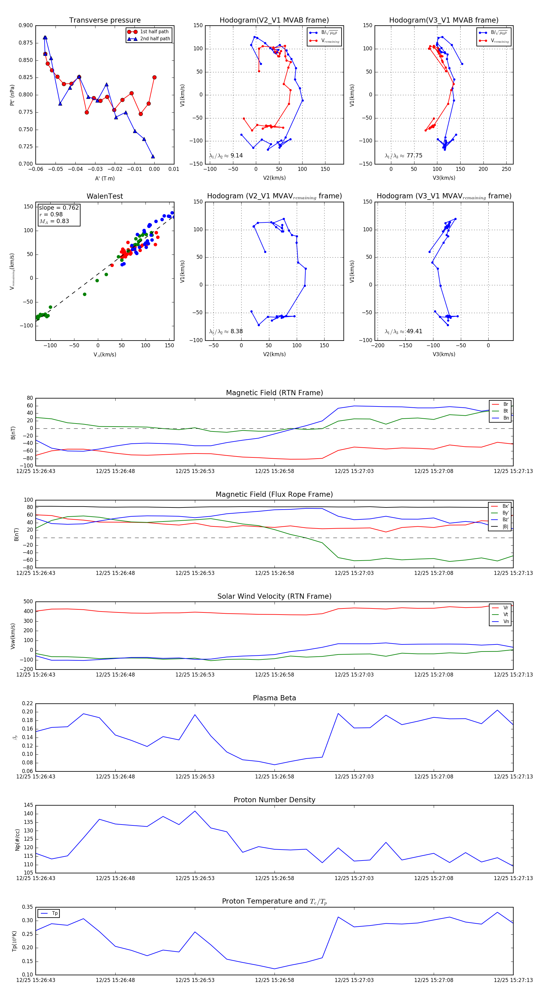
Flux Rope Event 2023-12-25 15:26:43 ~ 2023-12-25 15:27:13 (31 seconds)


plot