HOME   LIST
‹–   –›

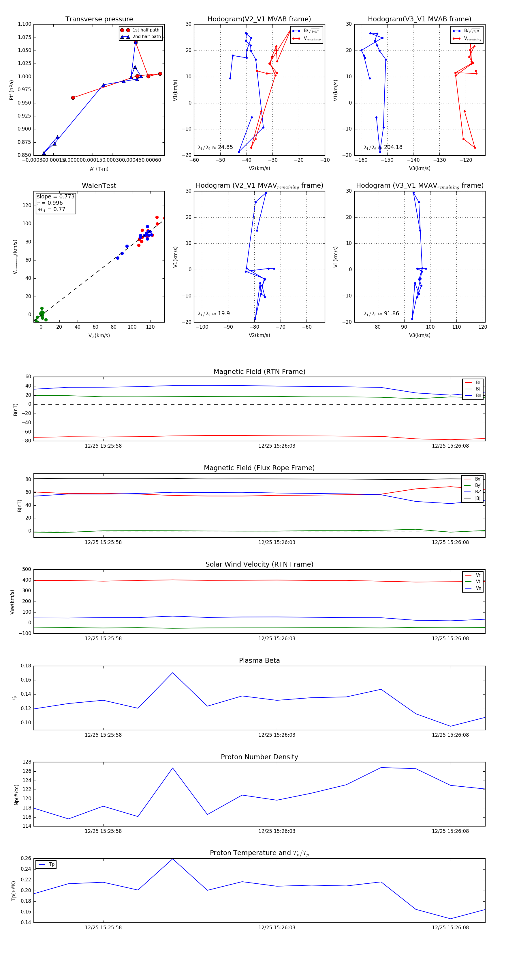
Flux Rope in 2023

Flux Rope Event 2023-12-25 15:25:56 ~ 2023-12-25 15:26:09 (14 seconds)


plot