HOME   LIST
‹–   –›

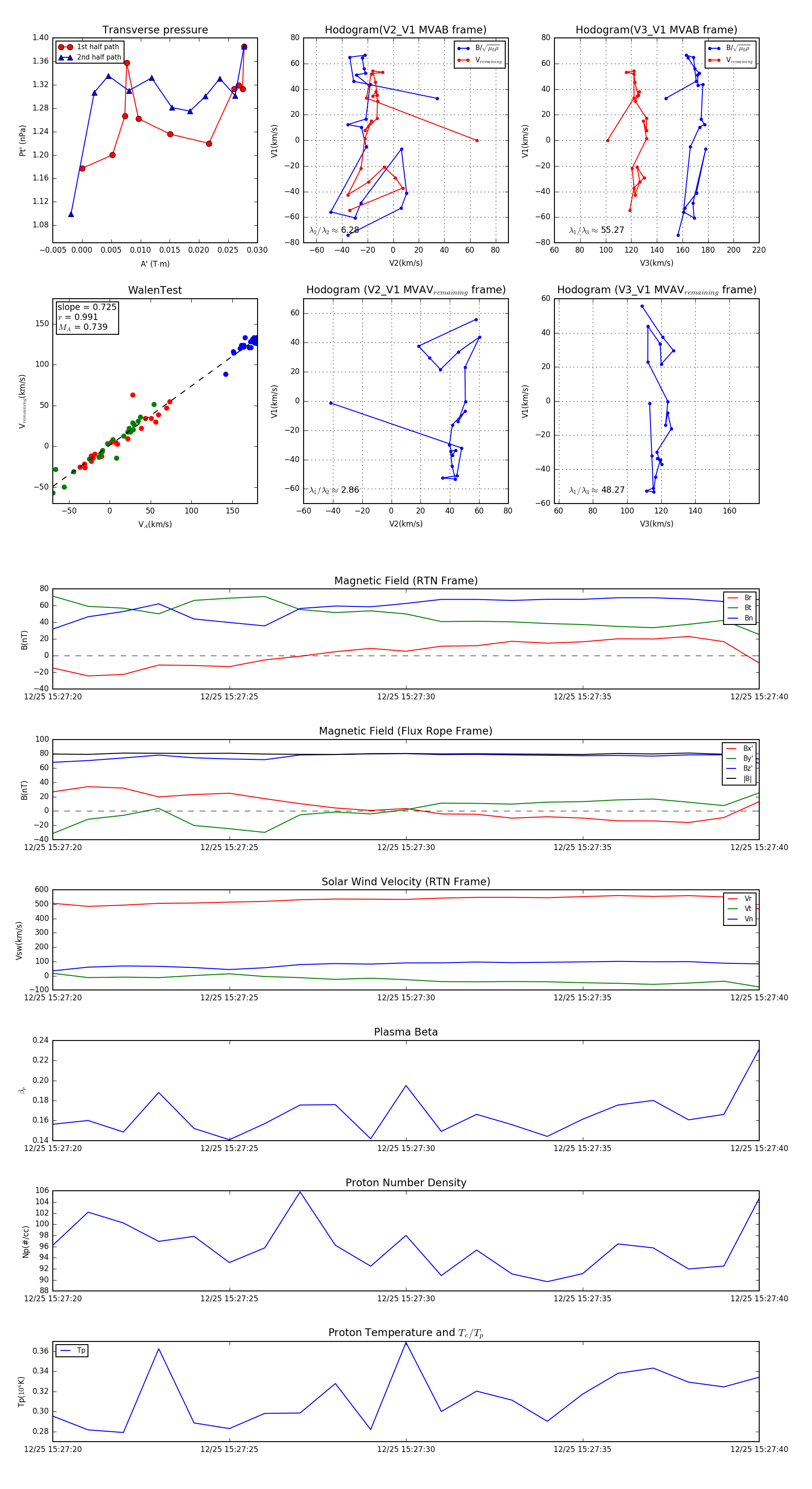
Flux Rope in 2023

Flux Rope Event 2023-12-25 15:27:20 ~ 2023-12-25 15:27:40 (21 seconds)


plot