HOME   LIST
‹–   –›

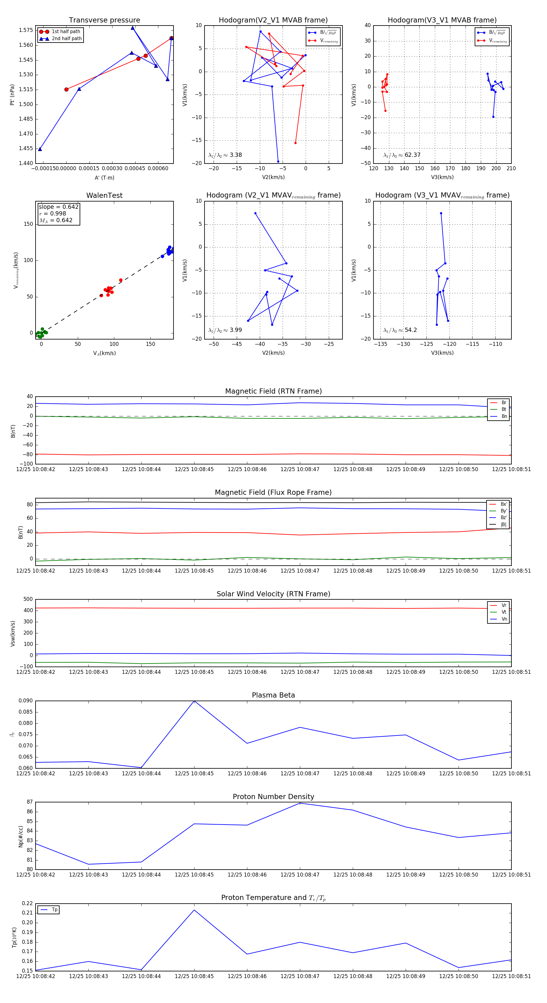
Flux Rope in 2023

Flux Rope Event 2023-12-25 10:08:42 ~ 2023-12-25 10:08:51 (10 seconds)


plot