HOME   LIST
‹–   –›

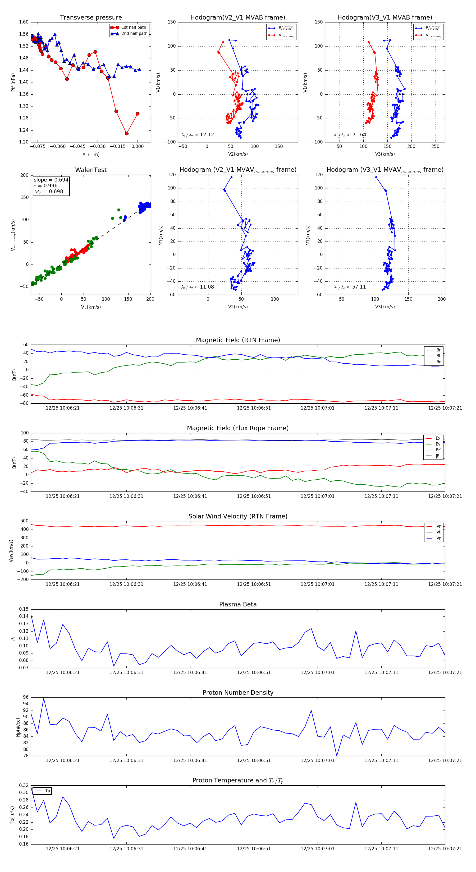
Flux Rope in 2023

Flux Rope Event 2023-12-25 10:06:16 ~ 2023-12-25 10:07:21 (66 seconds)


plot