HOME   LIST
‹–   –›

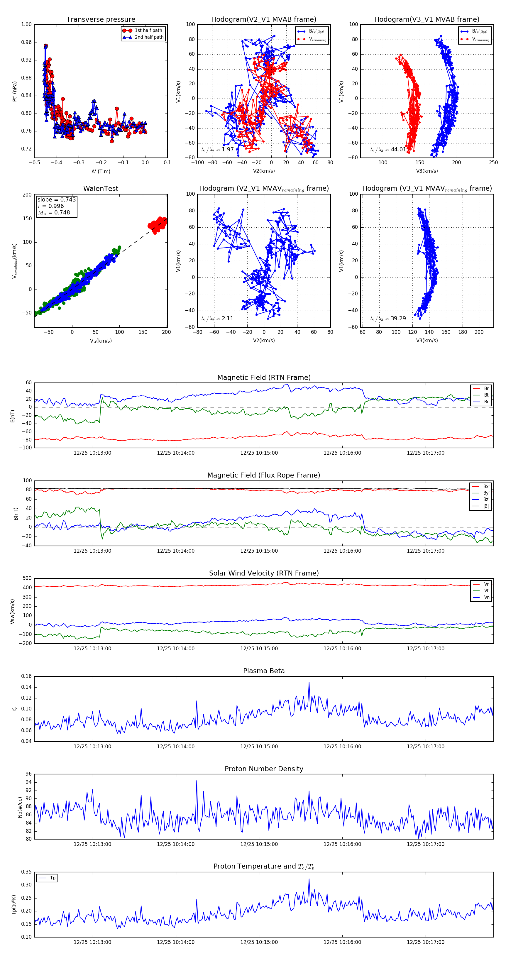
Flux Rope in 2023

Flux Rope Event 2023-12-25 10:12:18 ~ 2023-12-25 10:17:49 (332 seconds)


plot