HOME   LIST
‹–   –›

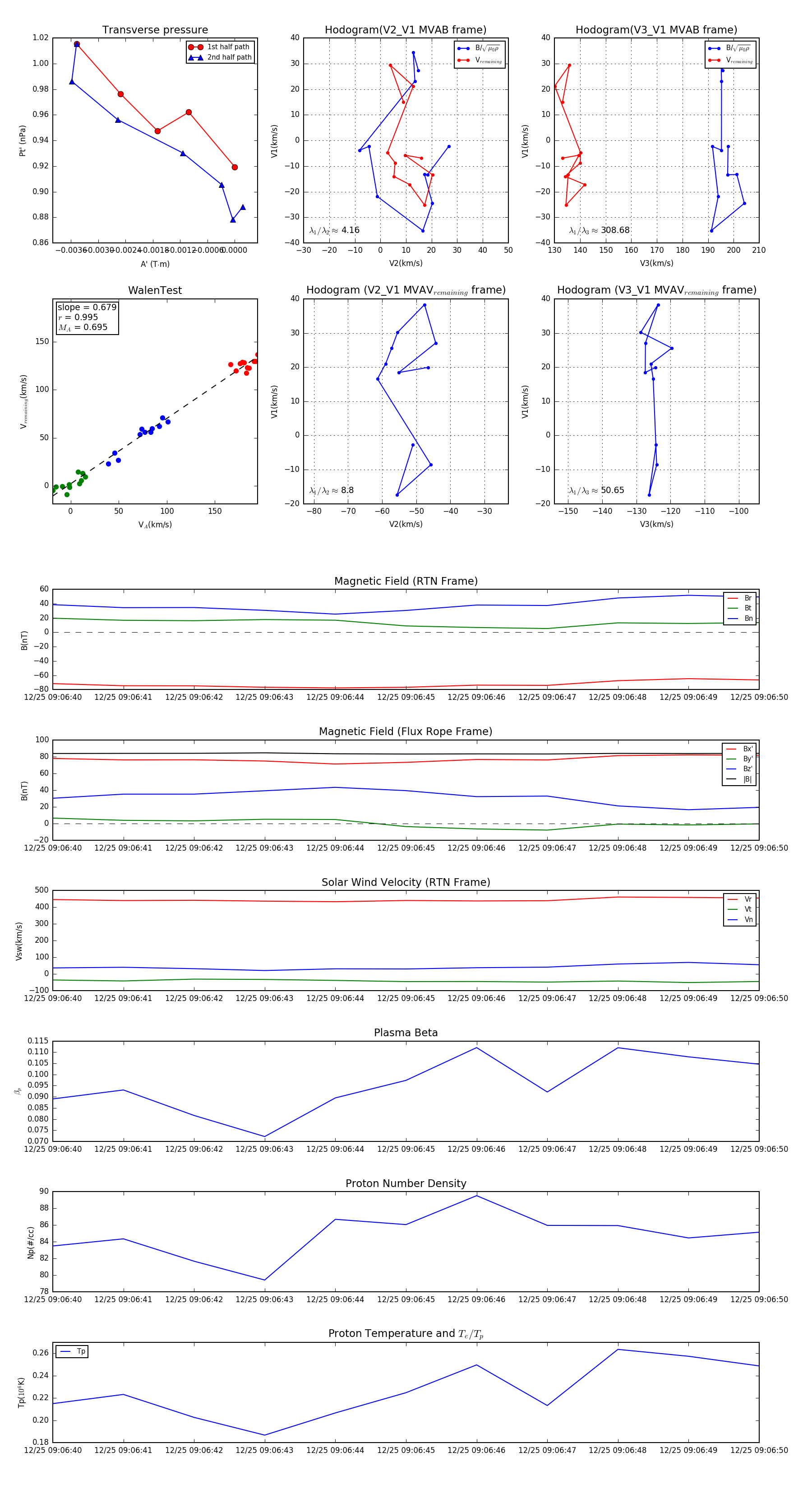
Flux Rope in 2023

Flux Rope Event 2023-12-25 09:06:40 ~ 2023-12-25 09:06:50 (11 seconds)


plot