HOME   LIST
‹–   –›

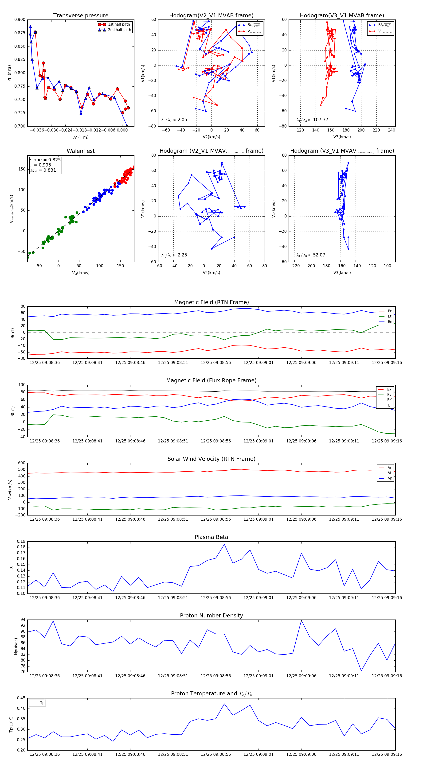
Flux Rope in 2023

Flux Rope Event 2023-12-25 09:08:34 ~ 2023-12-25 09:09:17 (44 seconds)


plot