HOME   LIST
‹–   –›

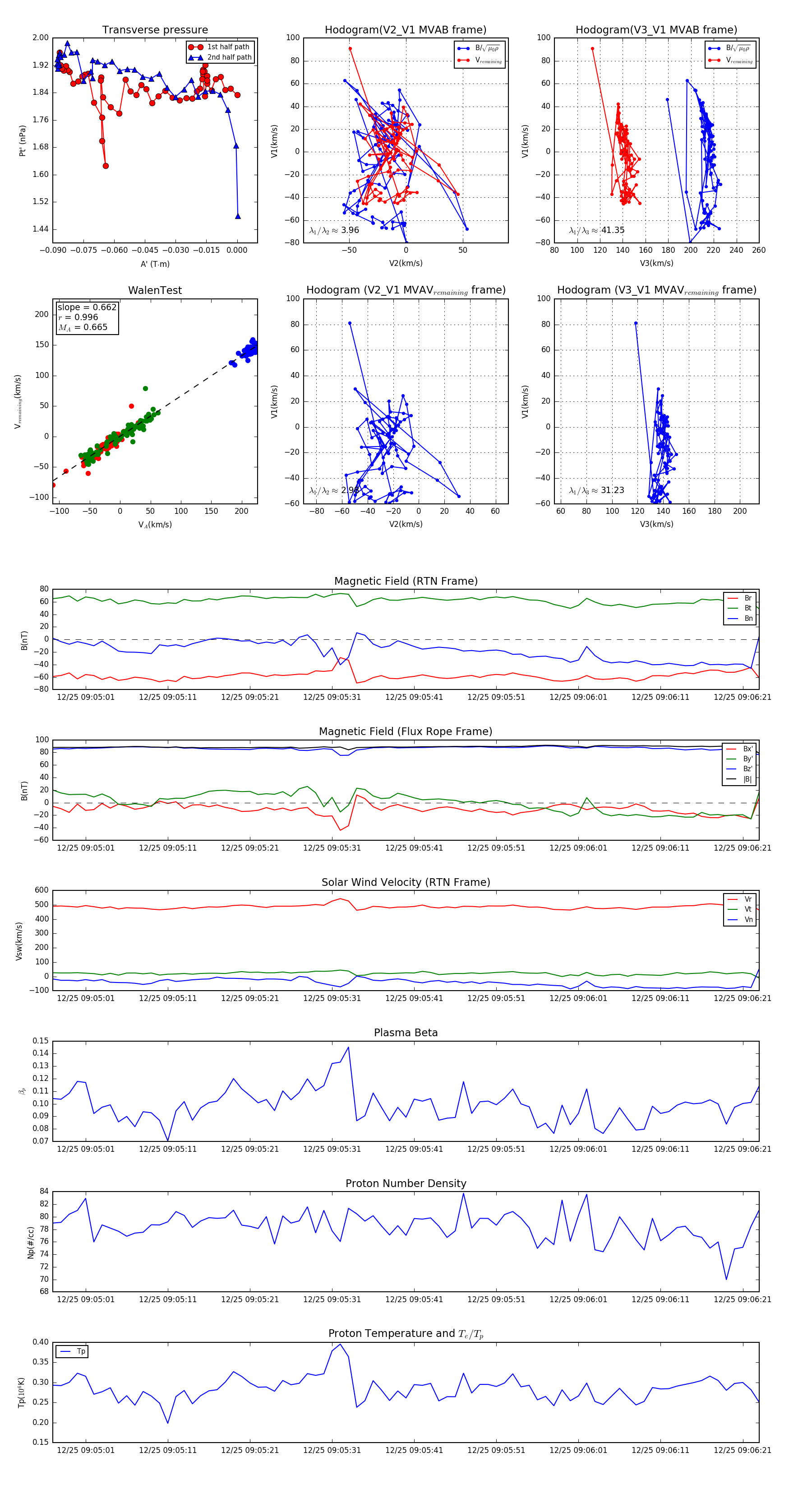
Flux Rope in 2023

Flux Rope Event 2023-12-25 09:04:57 ~ 2023-12-25 09:06:23 (87 seconds)


plot