HOME   LIST
‹–   –›

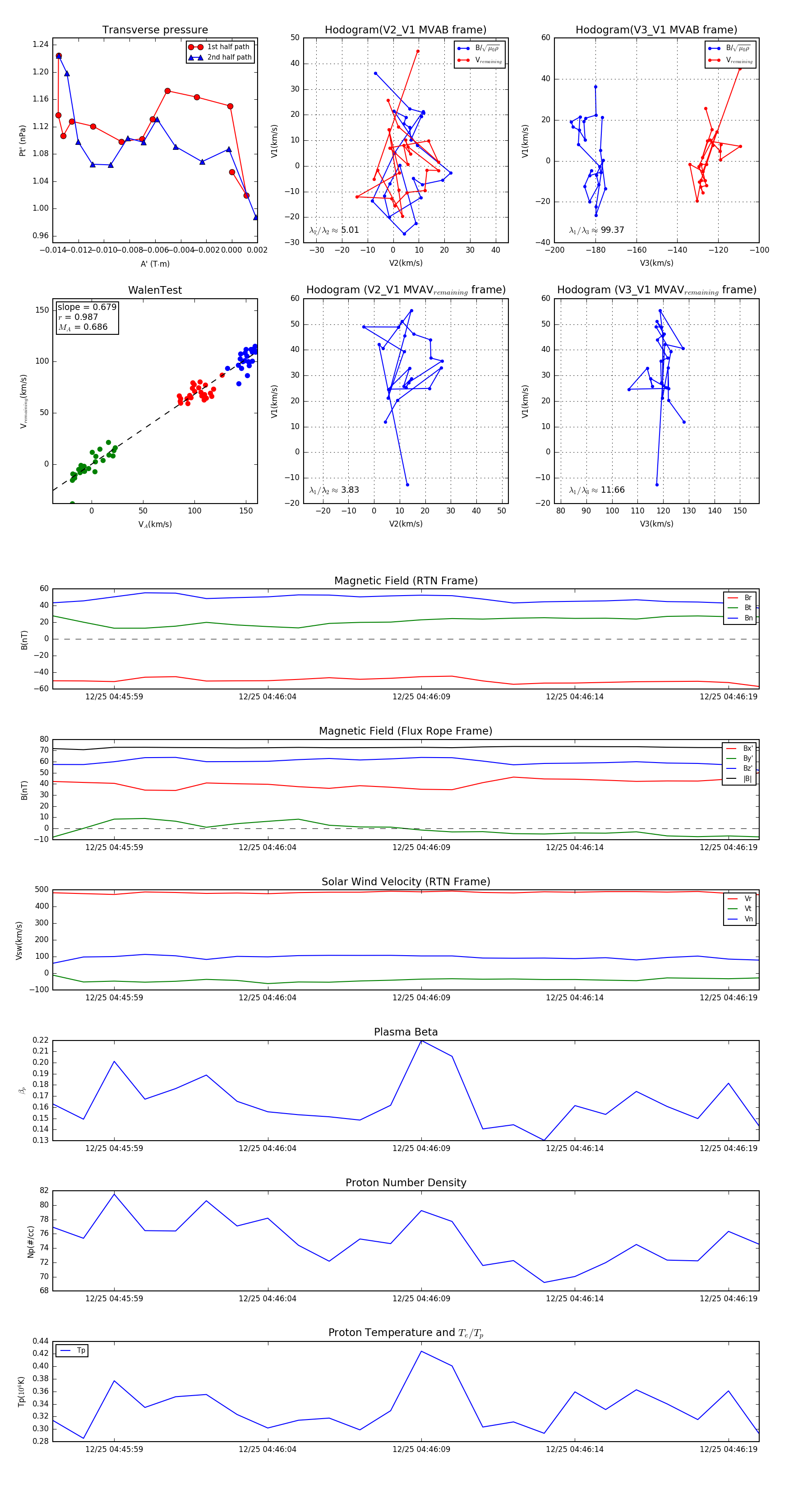
Flux Rope in 2023

Flux Rope Event 2023-12-25 04:45:57 ~ 2023-12-25 04:46:20 (24 seconds)


plot