HOME   LIST
‹–   –›

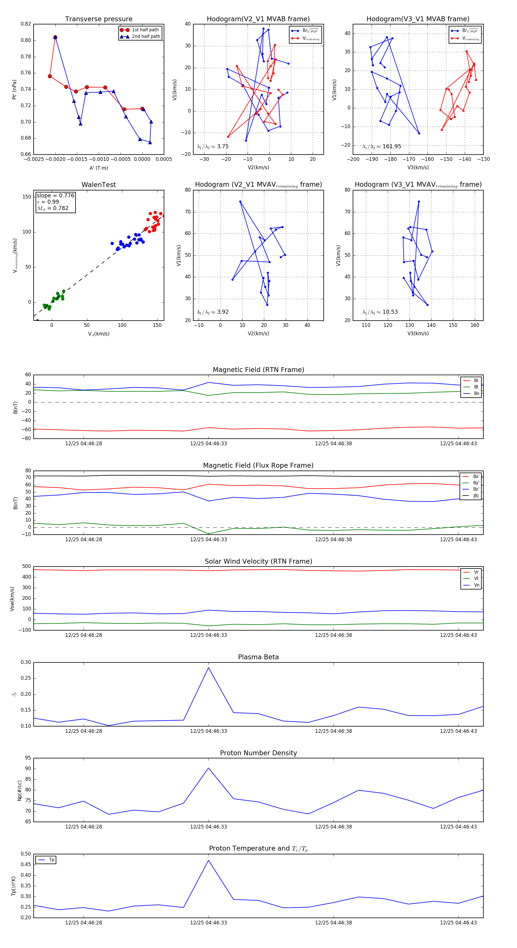
Flux Rope in 2023

Flux Rope Event 2023-12-25 04:46:26 ~ 2023-12-25 04:46:44 (19 seconds)


plot