HOME   LIST
‹–   –›

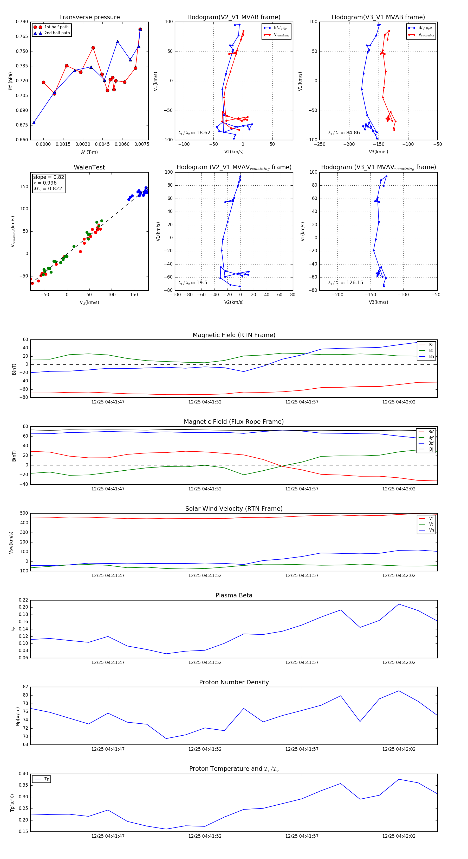
Flux Rope in 2023

Flux Rope Event 2023-12-25 04:41:43 ~ 2023-12-25 04:42:04 (22 seconds)


plot