HOME   LIST
‹–   –›

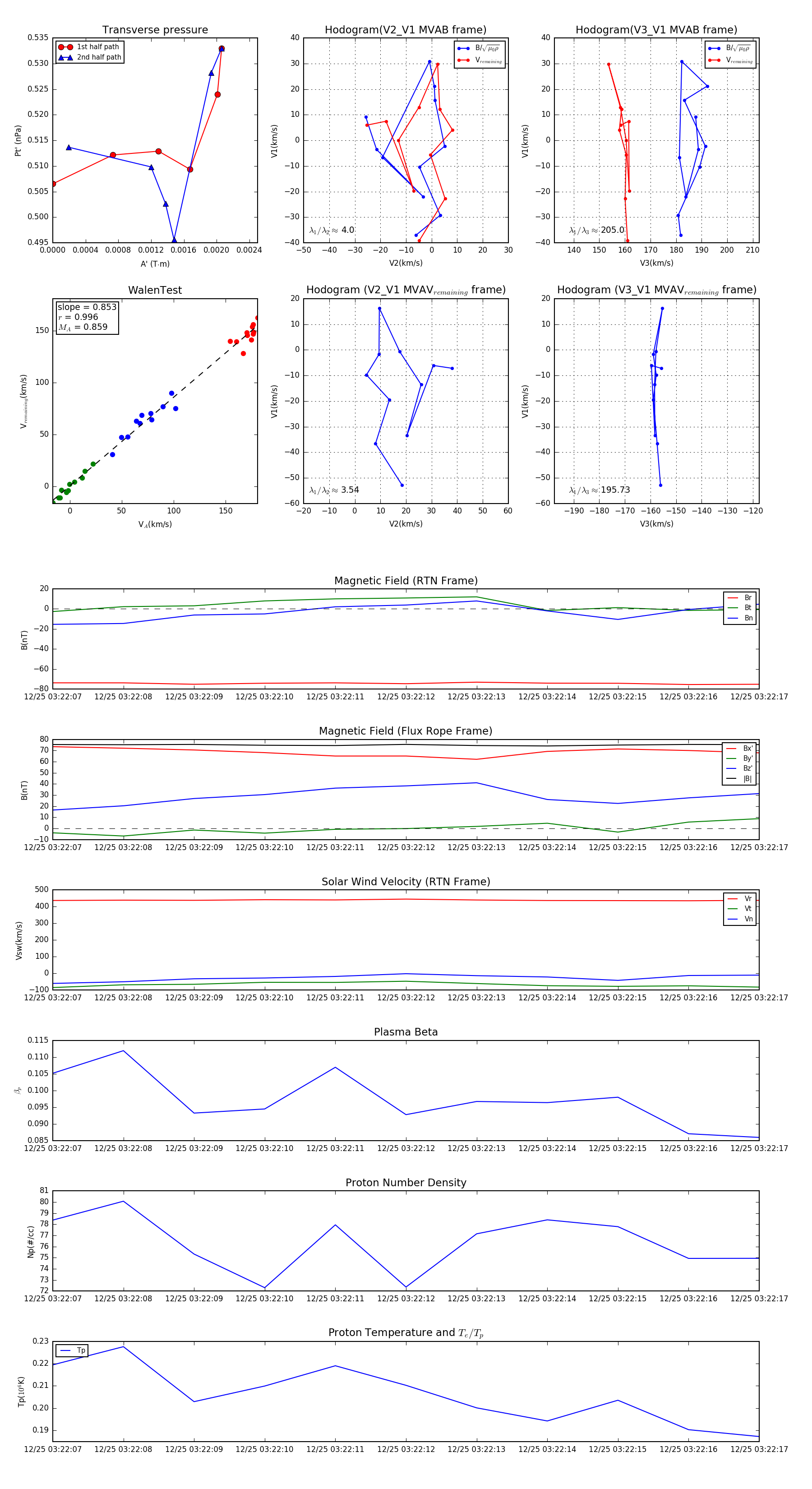
Flux Rope in 2023

Flux Rope Event 2023-12-25 03:22:07 ~ 2023-12-25 03:22:17 (11 seconds)


plot