HOME   LIST
‹–   –›

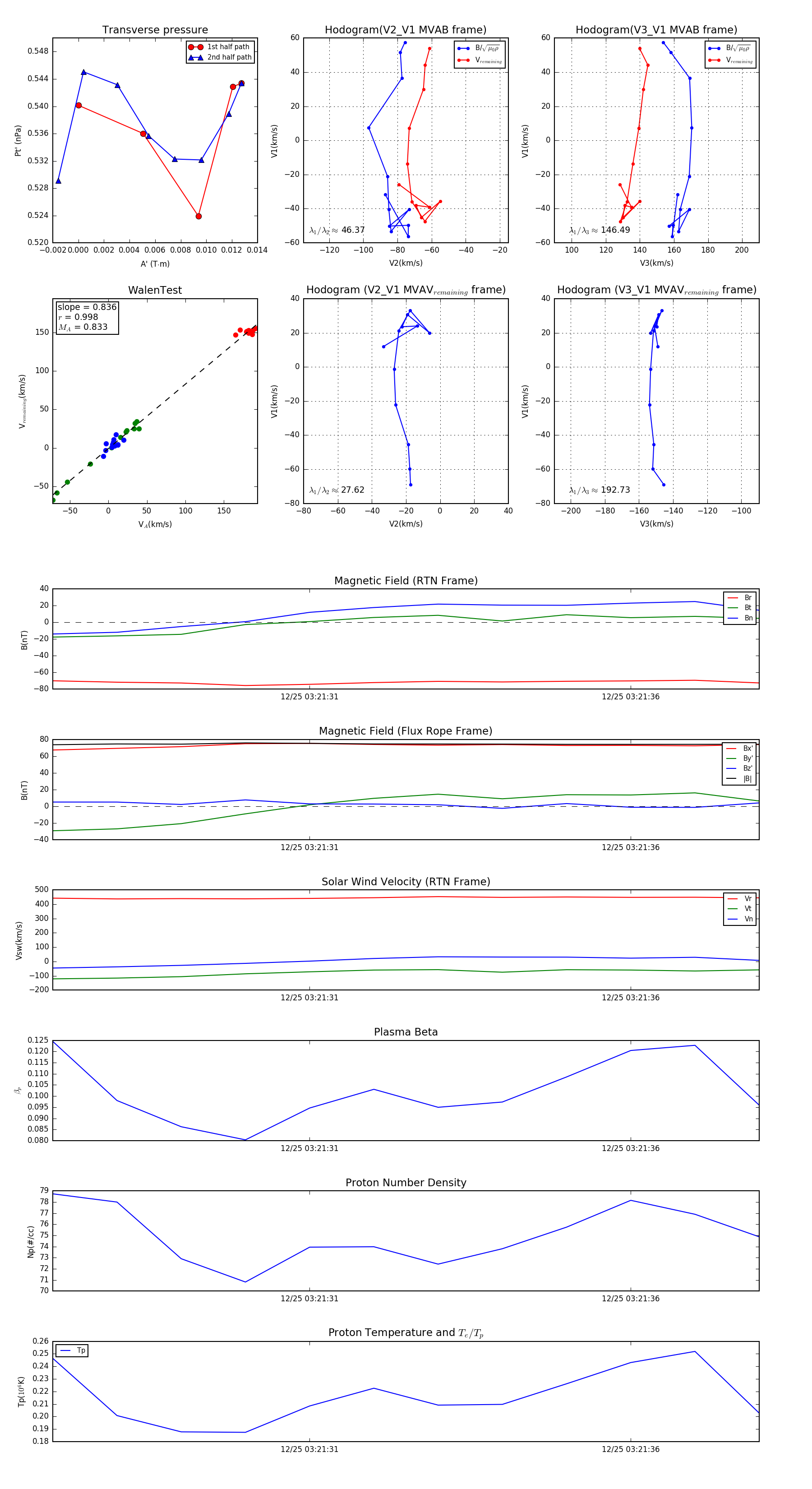
Flux Rope in 2023

Flux Rope Event 2023-12-25 03:21:27 ~ 2023-12-25 03:21:38 (12 seconds)


plot