HOME   LIST
‹–   –›

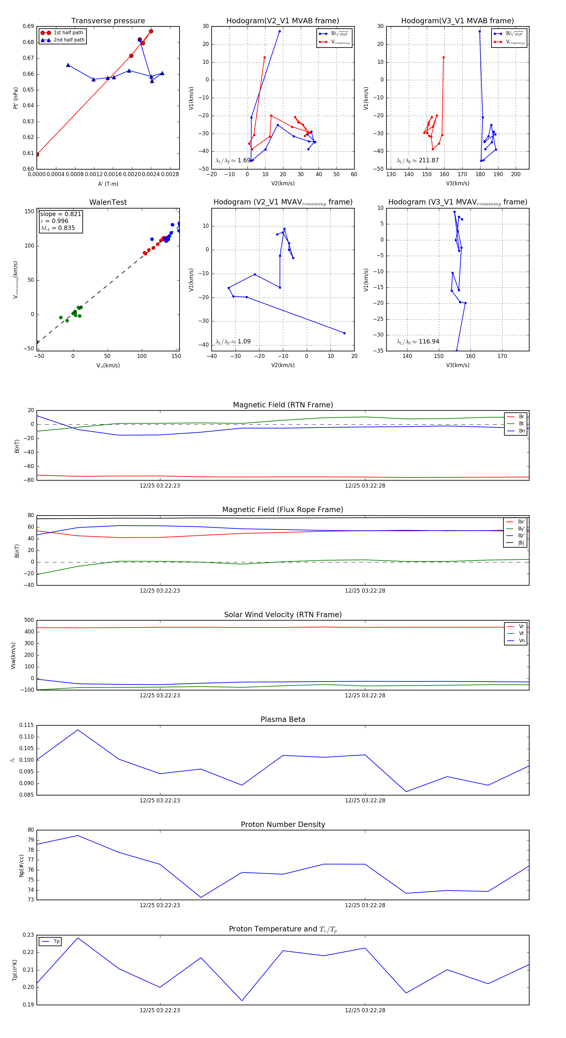
Flux Rope in 2023

Flux Rope Event 2023-12-25 03:22:20 ~ 2023-12-25 03:22:32 (13 seconds)


plot