HOME   LIST
‹–   –›

Flux Rope in 2023

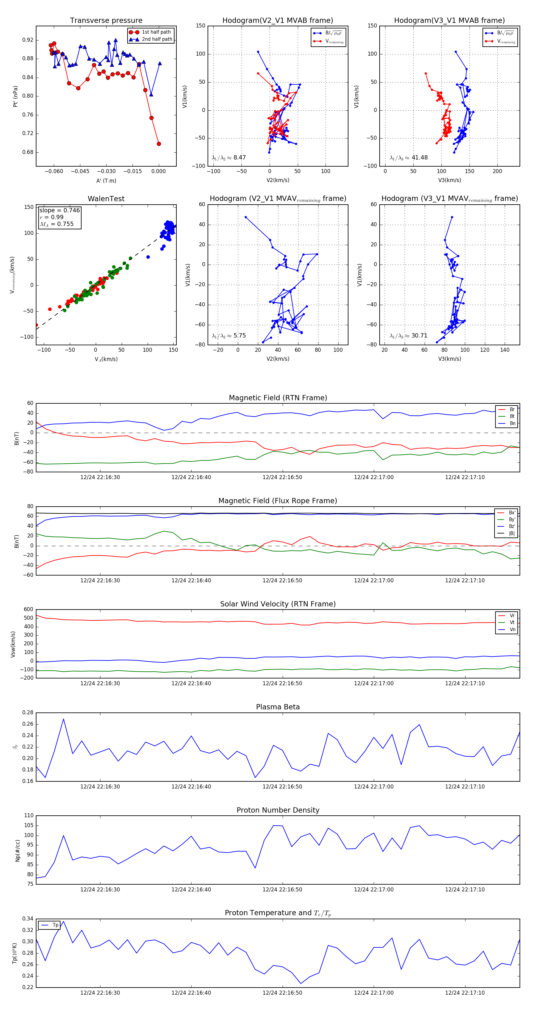
Flux Rope Event 2023-12-24 22:16:23 ~ 2023-12-24 22:17:16 (54 seconds)


plot