HOME   LIST
‹–   –›

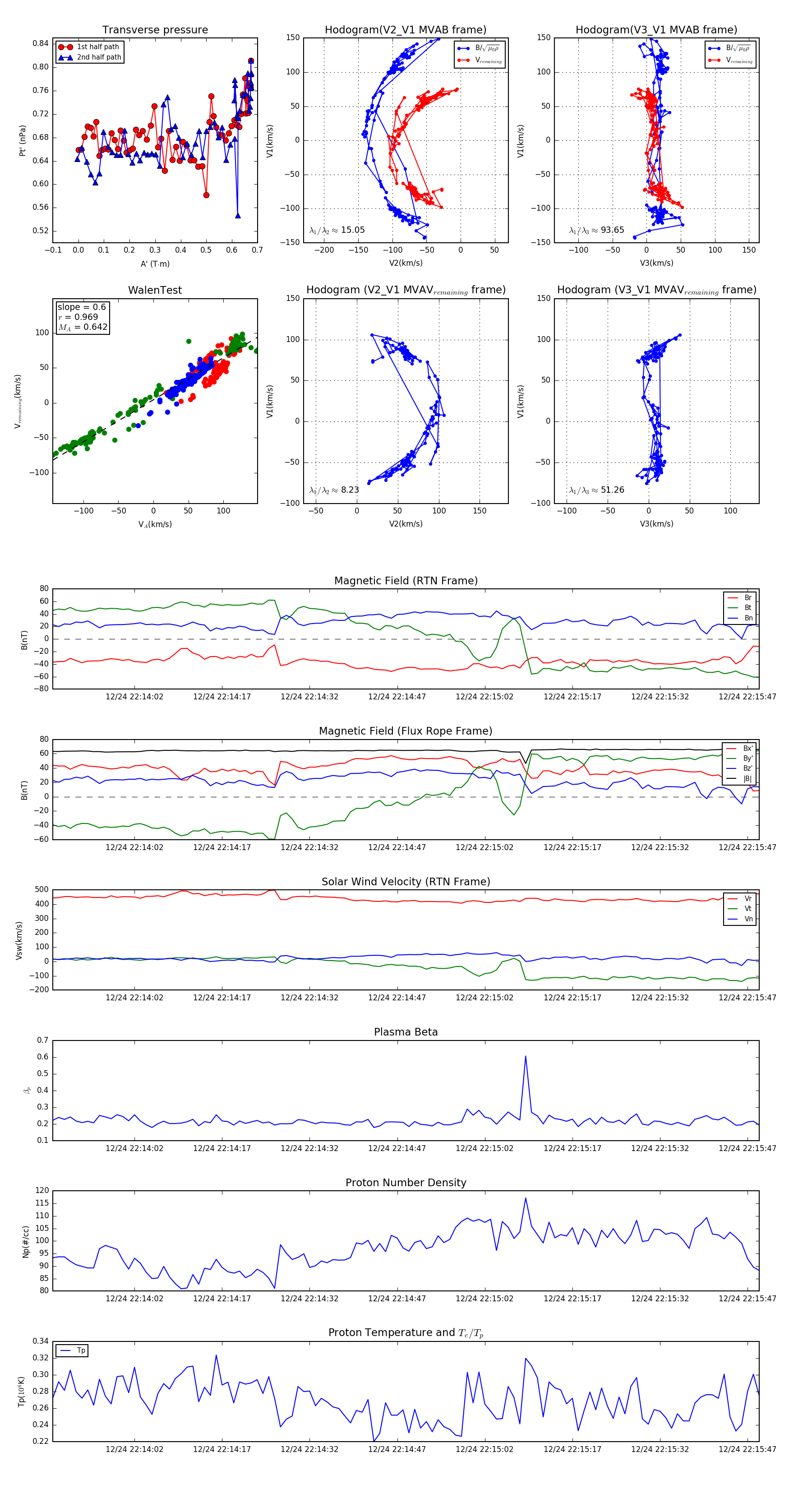
Flux Rope in 2023

Flux Rope Event 2023-12-24 22:13:48 ~ 2023-12-24 22:15:49 (122 seconds)


plot