HOME   LIST
‹–   –›

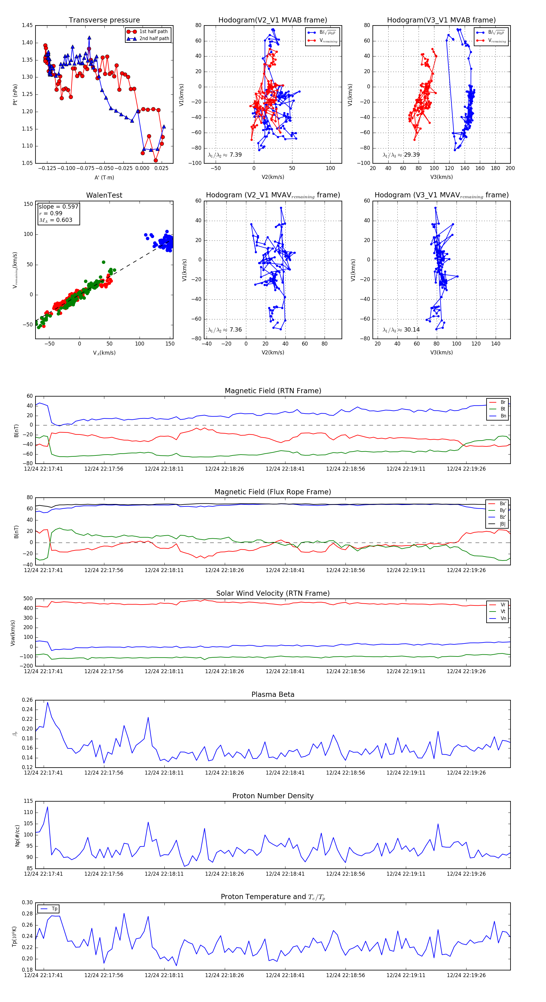
Flux Rope in 2023

Flux Rope Event 2023-12-24 22:17:39 ~ 2023-12-24 22:19:37 (119 seconds)


plot