HOME   LIST
‹–   –›

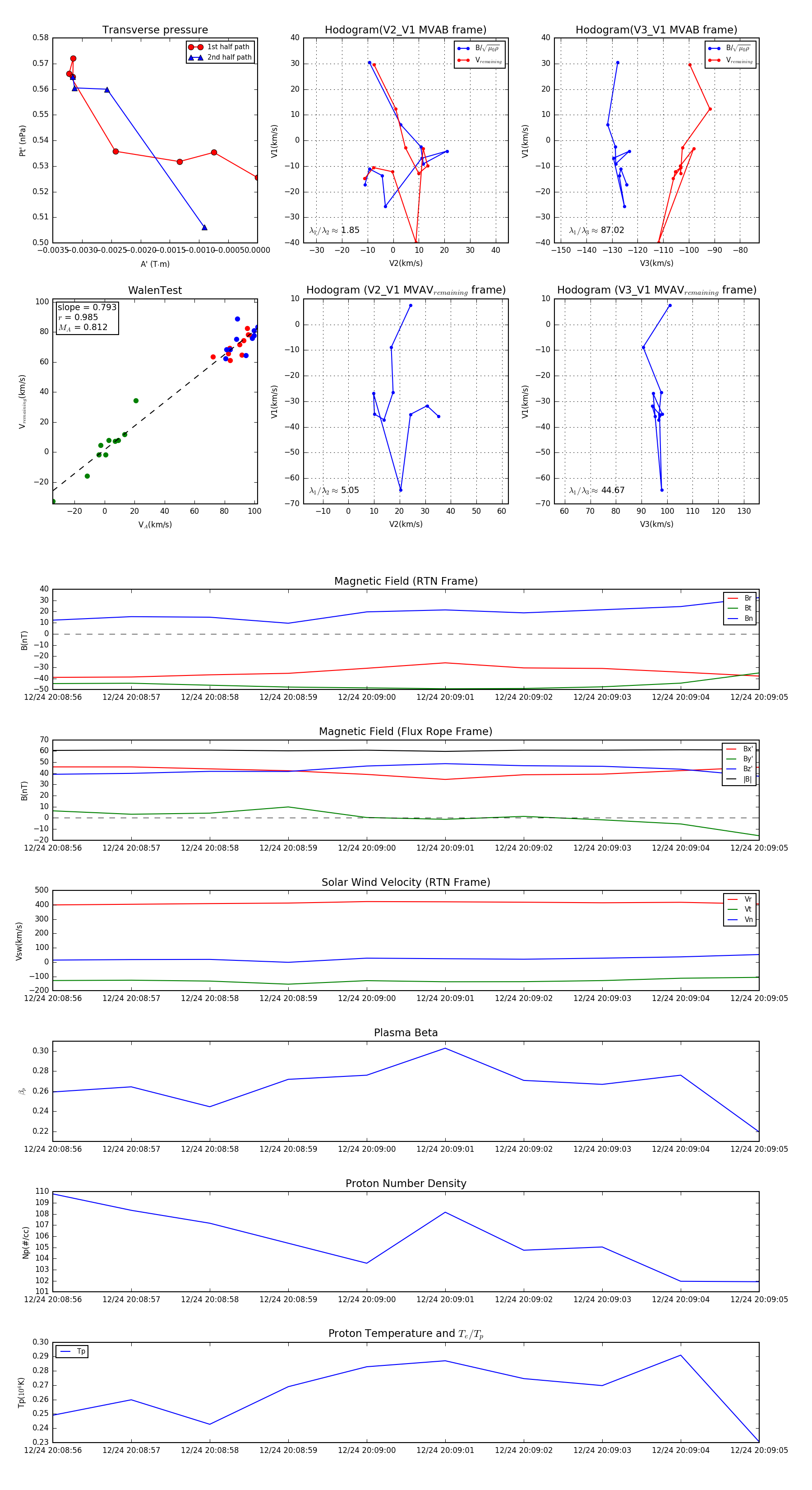
Flux Rope in 2023

Flux Rope Event 2023-12-24 20:08:56 ~ 2023-12-24 20:09:05 (10 seconds)


plot