HOME   LIST
‹–   –›

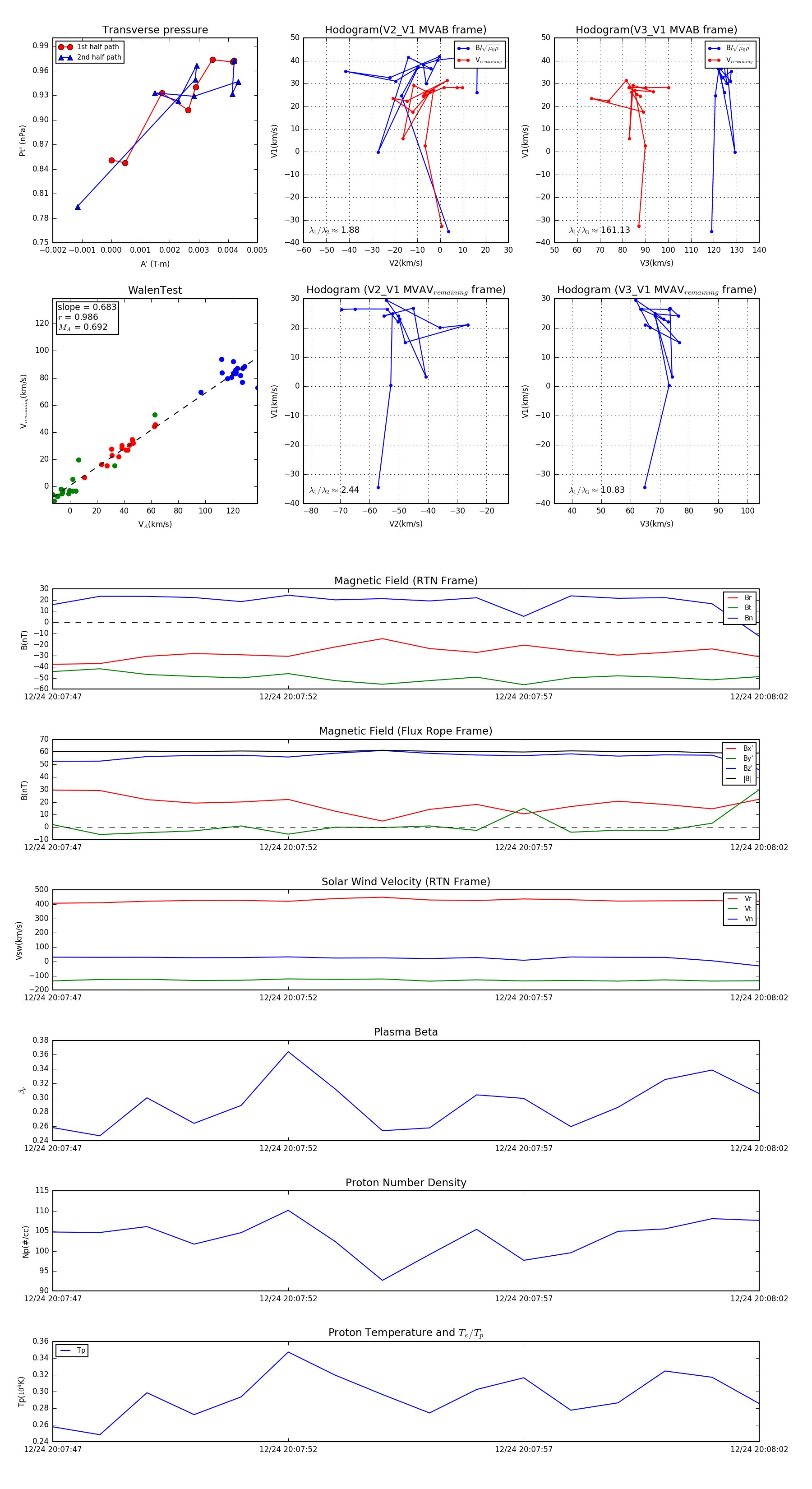
Flux Rope in 2023

Flux Rope Event 2023-12-24 20:07:47 ~ 2023-12-24 20:08:02 (16 seconds)


plot