HOME   LIST
‹–   –›

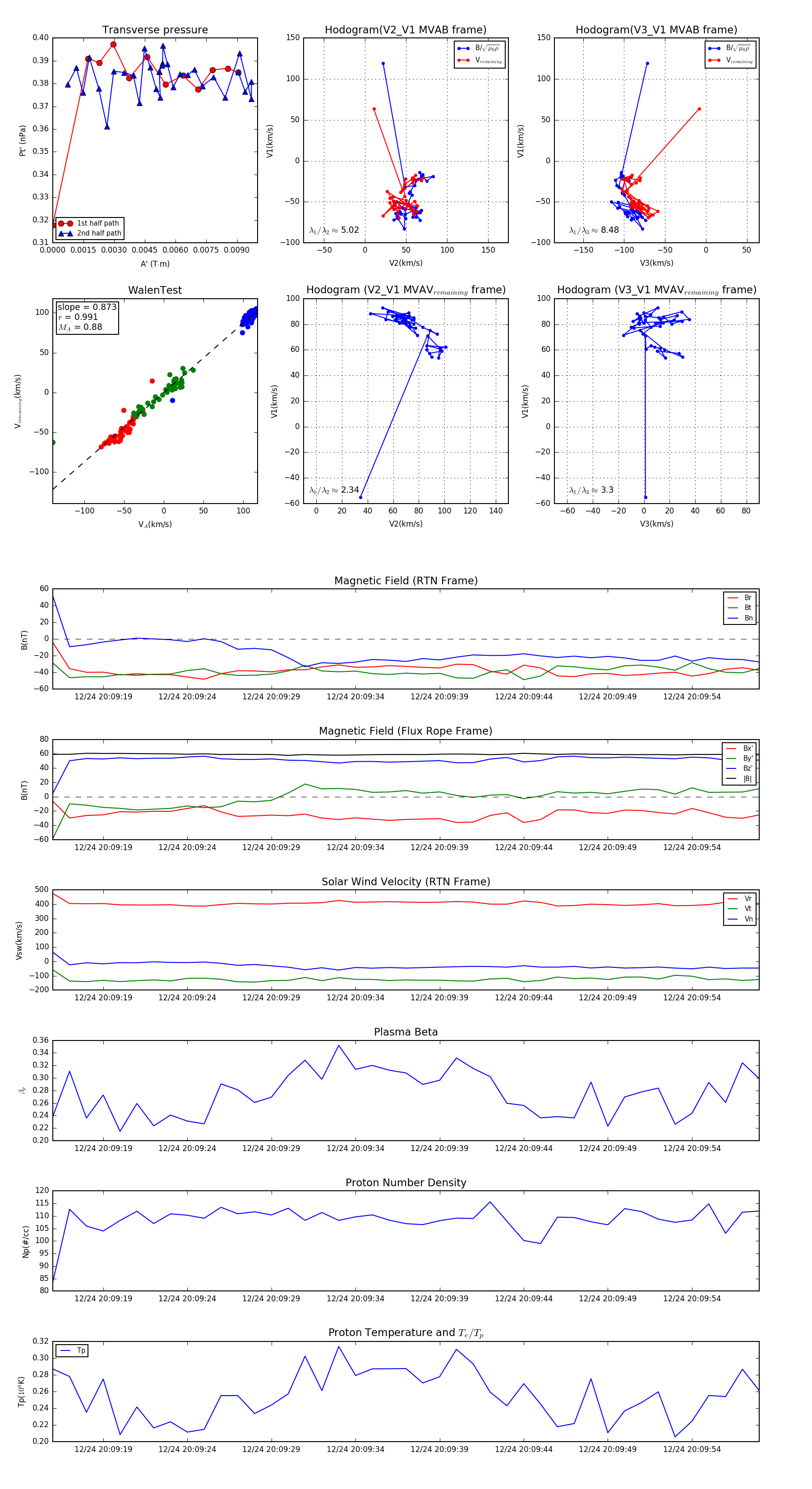
Flux Rope in 2023

Flux Rope Event 2023-12-24 20:09:16 ~ 2023-12-24 20:09:58 (43 seconds)


plot