HOME   LIST
‹–   –›

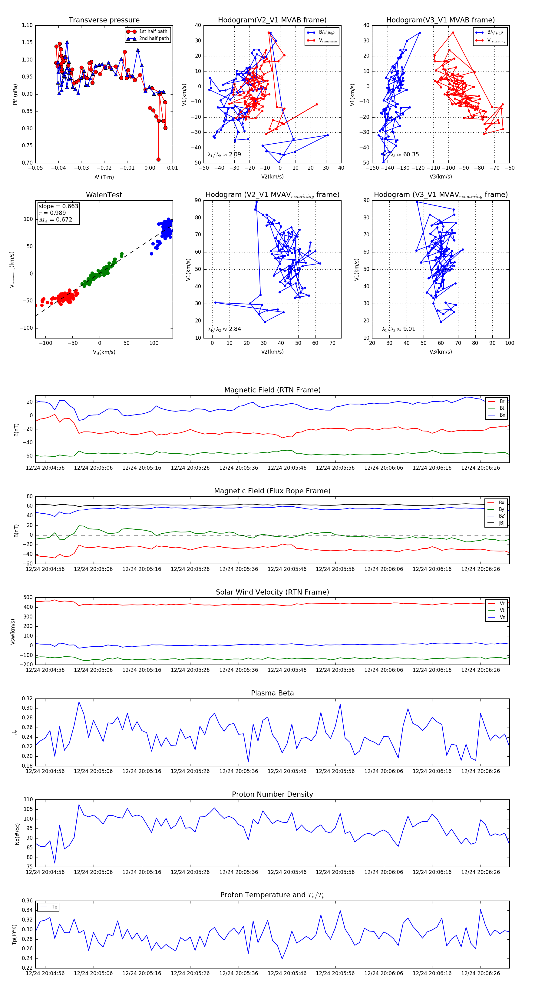
Flux Rope in 2023

Flux Rope Event 2023-12-24 20:04:54 ~ 2023-12-24 20:06:32 (99 seconds)


plot