HOME   LIST
‹–   –›

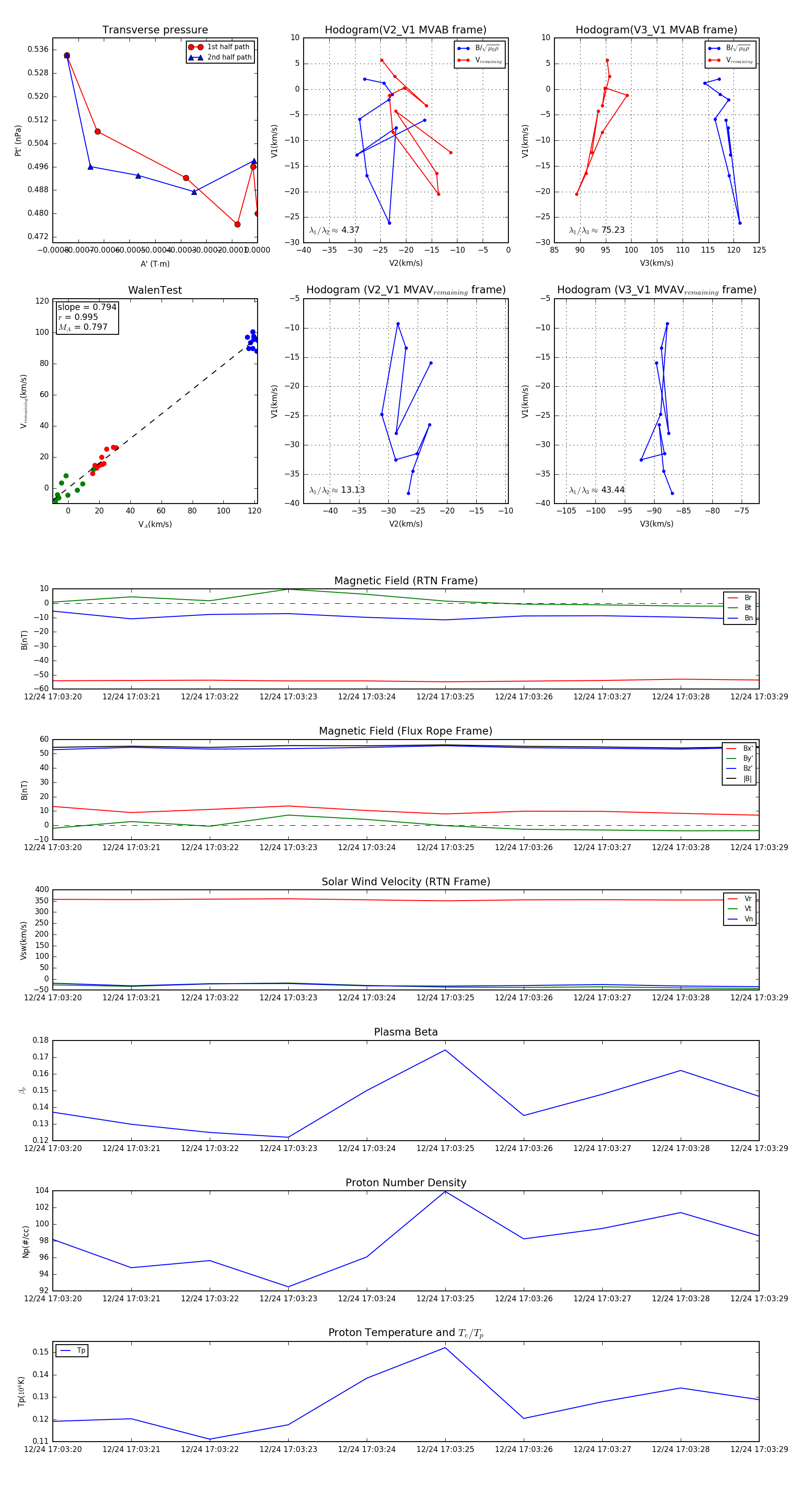
Flux Rope in 2023

Flux Rope Event 2023-12-24 17:03:20 ~ 2023-12-24 17:03:29 (10 seconds)


plot