HOME   LIST
‹–   –›

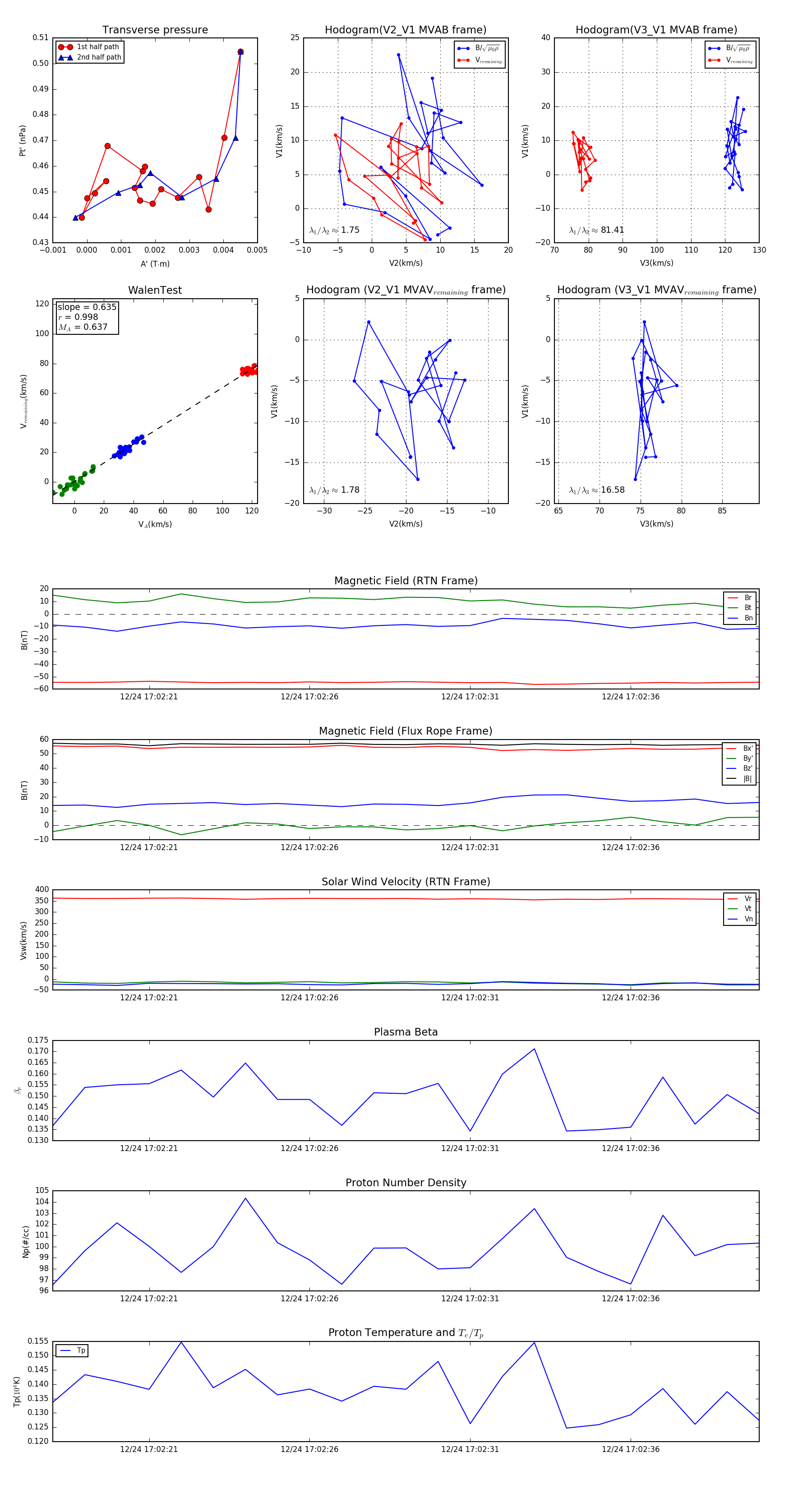
Flux Rope in 2023

Flux Rope Event 2023-12-24 17:02:18 ~ 2023-12-24 17:02:40 (23 seconds)


plot