HOME   LIST
‹–   –›

Flux Rope in 2023

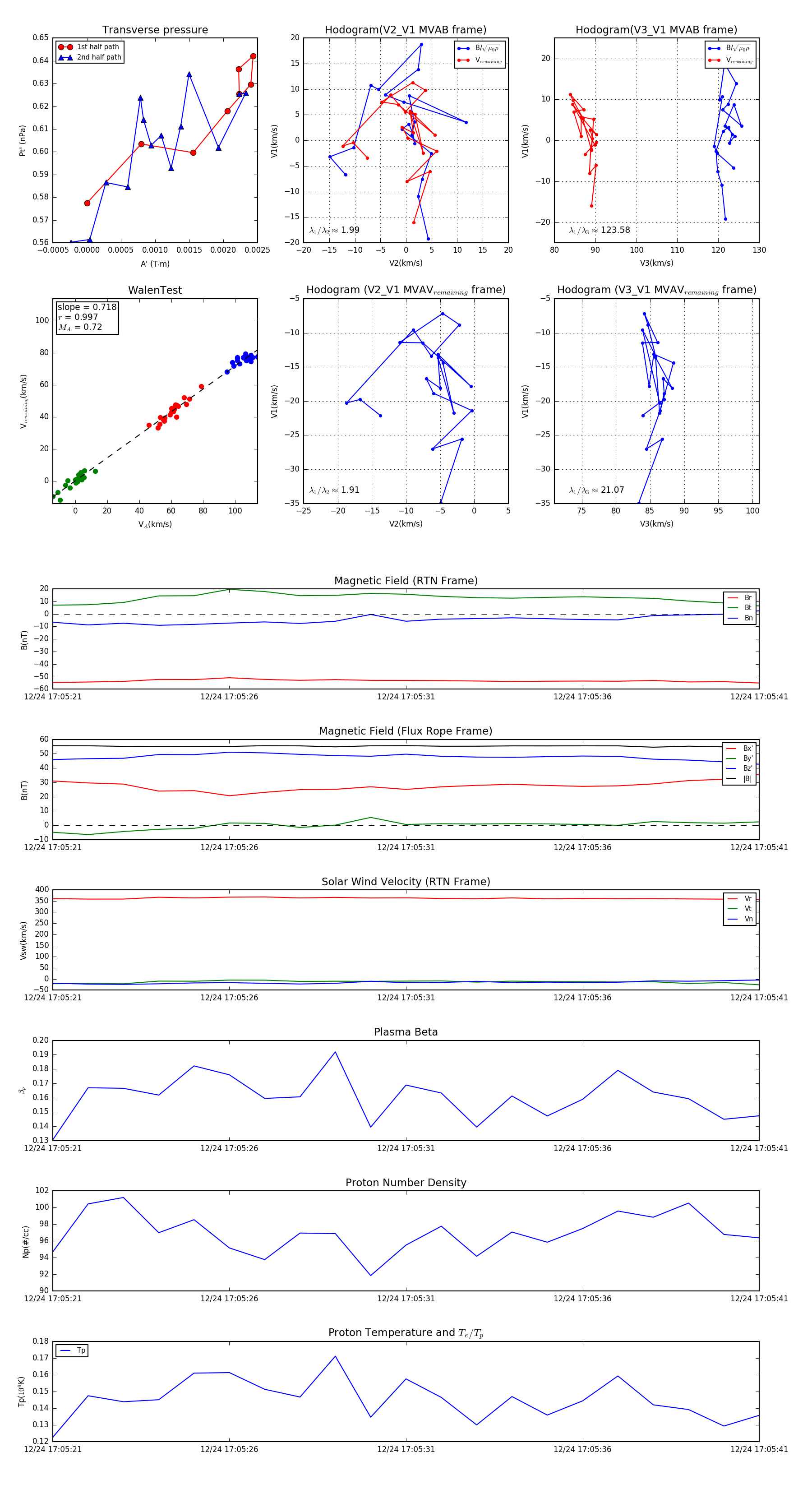
Flux Rope Event 2023-12-24 17:05:21 ~ 2023-12-24 17:05:41 (21 seconds)


plot